-
某科某地不可怕 律所忠告,这样做退房也不难
买房容易退房难。这可能是众多业主面对的共同烦恼。 然而,最近京穗两地的两大律师事务所分别助力业主打败了看似强大的地产巨无霸企业某科和某地,实现了退房退款。 比如说,北京金诉律师事务所助力北京和天津多地的业主,利用开发商在售房过程中出现的问题,通过行政查处等多种法律手段综合利用,成功实现了退房退款手续。 量身定制的维权方案 日前,北京金诉律师事务所讲述了一次看似要失败的退房案件。 事情是这样的,北京市通州区一居民,购买大型开发商某科开发建设位于通州区商住两用高档社区房屋一套。 该居民购买的房屋项目存在承诺的配套设施未按照合同约定进行建设问题,涉及房产律师的帮助下,根据房屋实际情况,量身定制维权方案,进行了信息公开、违法查处、与开发商谈判等系列工作,仅用了两个月的时间,就与开发商签订和解协议,同意退房,返还本金及利息。 通过行政查处促成退房 另外,2022年8月,金诉房产律师还帮助了天津刘某业主打赢了与另一地产巨头某地的退房案件。2020年,刘某购买了某地公司开发的位于天津市北辰区潞江东路西侧北郡某庭某室房屋。 但是某地因为资金问题,迟迟未能将符合交付条件的房屋交付给刘某,交房期限遥遥无期。 金诉房产律师抓住某地和业主签订的补充协议中存在的对业主不利的格式条款问题,向北辰区、天津市市场监督管理局提格式条款的查处,同时针对刘某在付款时可能存在未将购房款打到开发商资金监管账户的问题,向北辰区、天津市住建局提起资金监管的查处。 最终在北辰区市场监督管理局的协调下,某地和业主达成和解。最终某地答应房款在3个月内退还。 多种法律手段组合运用 买房是一件大事。购房人开开心心买了房子以后,合同签署后,如果因为购房人自身的原因不想购买了,很难实现像普通商品一样,实现7天无理由退款。一般来说,开发商有权不退房屋定金。 因而,目前,有一些开发商开始试行“7天无理由退房”,但效果并不好。最近又有北京…
-
房地产泡沫十有八九属于信用泡沫,专业机构一般通过哪些数据分析预测房价?
房地产市场在整个经济体中非常特殊,而且非常重要。 首先,房子是所有人都需要的东西。在专业经济学术语中,它是不可或缺的。与股市完全不同。 房地产市场的另一个特点是,它可能在经济体中更为重要,它与信用深度绑定。所谓信用,其实说白了就是大家买房需要贷款。大多数人的主要资产是金融市场普通的一些贷款作为对比,比如说你炒股的时候,找个券商借钱那种保证金,你要是保证金交不上来,人家立马就把你这股票全都清仓甩卖。这样一来,银行和券商虽然它作为中间商,但它其实基本上是没有风险的。这个也是大部分金融产品抵押的游戏规则。 但是我们再来看一看房地产,贷款是用房子来做抵押的,假设正常情况下,房价持续上涨,一旦你还不上款了,银行可以将房子拿去变卖,可获利;但房价一旦下跌甚至暴跌,你还不上款,银行把这房子拿出去卖了,它是亏钱的,更何况房子交易成本极高,它可能拍不到市场价。所以你看和刚刚说的金融产品做抵押相对比,房地产的问题出在哪呢,银行作为中间商,它是要承担风险的,一旦出于某种原因房价开始下跌,并且很多人还不上房贷或者不想还房贷的时候,银行就会蒙受巨额的损失。这时候,银行自然就会勒紧裤腰带,收紧放贷,那么经济当中的流动性就会被抽干,经济的活跃度就会大幅下降,很多企业都会资金链断裂甚至破产,总需求下降,经济陷入衰退。 说简单点,就是房地产一崩信用就崩,银行就崩,银行一崩,所有人都玩完。流动性被抽干,就有点类似于房地产泡沫一般十有八九都是信用泡沫,而可怕的链条的初始推动力一般也是房地产泡沫的破裂,然后通过信用危机慢慢的拓展到经济危机中,有超过2/3是由房地产泡沫破裂引发的,如日本90年代的危机、欧洲2010年之后的欧债危机,这些都是房地产市场的杰作。还有美国2008年次贷危机,就更是信用危机链条的典型。 信用危机非常可怕,因为一旦出现,你想救整个银行体系就是难度非常高、非常贵的事情。美国和日本可以自己印钱救…
-
融创复牌震荡大跌 接下来复牌轮到恒大?
融创复牌在望,股市场开盘后,融创的股价一度大跌57.86%,随后震荡走高,截至发稿时为止,融创股价跌45%。 此前,已经有佳兆业等资本市场上的流动性率先恢复正常,这有助于保护广大上市公司仍有14家处在停牌状态。如今在政策面有力支持、市场面逐渐转好的大背景下,作为地产头部企业的融创率先复牌,将为行业传递出恢复的积极信号。 02 易居研究院智库中心研究总监
-
隐秘霸主合生创展:2022年待解之谜
“痛失”合生创展虽回归低调,但作为地产界隐秘霸主,依然被舆论关注。 在碧桂园,恒大,富力,财报称主要由于年内集中销售现有楼盘为主。 惠州2022年销售账面值10.22亿元,同比2021年的5.55亿元还上升了,主要是年内有新盘开售; 上海合生创展2022年销售账面值32.99亿元,同比2021年的90.02亿元大幅下滑约63.4%,财报的解释也是以销售现有楼盘为主; 北京及天津,合生创展期内销售账面值209.68亿元,同比2021年的219.09亿元微降约4.2%。 综上,合生创展的几大“根据地”2022年销售额几乎都下滑,只有占比极少的惠州保持上升,其中上海受挫最严重,这可能和2022年的宏观情况也有关。 土地储备上,合生创展2022年也是减少的:从2021年的29.44百万平米降到28.72百万平米。 02 利润之谜 利润方面合生创展则比较有意思。 2022年,合生创展的毛利润波动相对较大,下降31.17%为82.8亿港元,
-
欺诈销售套路多,重庆首创禧瑞山河伪高端?



担当还是逃避责任? 近日,重庆首创的多名业主向虚假宣传,一开始说车位 11 万 -12 万,添一两万就能买车位,不然谁会买他的房子?” 一部分业主当即就去首创讨说法,但相关领导却拒不出面,销售部人员则以 ” 其销售活动解释权归企业所有 ” 回应。 为此,有业主曾经发过邮件和打电话给首创置业北京总部投诉过,但一直未能得到满意回应。 眼看求助无门,2022 年起,业主便自发组织在小区阳台上悬挂横幅,维护权益。 ” 最多的时候,7 米长横幅,整个小区足足挂了 20 多个!” 2023 年 3 月 28 日,业主们忆及维权往事,依然是忿意难平。 02 别墅现房多次修补 ” 当初害怕买到烂尾房,就选择买了现房,没想到购买至今,新房多次修修补补,就像业主维权;3 月 16 日,青岛市民投诉首创禧悦天海小区不合格问题 …… 在重庆,首创禧瑞山河已经销售的洋房组团,至今还能看到有多家业主的房屋阳台上,悬挂 ” 不讲诚信开发商 欺诈销售套路多 ” 等维权横幅。 遗憾的是,针对业主反映的问题,禧瑞山河项目相关负责人则明确宣称不知情。 近日,该项目销售经理苟经理面对电询时表示,从未听说过项目存在产品质量问题,” 不存在任何质量问题,也没有业主反映过这个问题。” 3 月 15 日,有媒体致电重庆市南岸区住建委安质中心,中心工作人员称,目前已经接到了业主关于禧瑞山河房屋质量问题的相关投诉,该中心将前往小区展开调查并介入处理。不过关于后续处理,目前尚无明确结果。 关于小区车库的问题,业主还有更多意见:” 首创禧瑞山河的车位特别小,两个车并排停好之后,开门下车的距离都没有的车位,后面稍微改了点,但是有的线就到柱子或者墙边边上去了——。” …
-
2023开年多地出台政策为楼市松绑
河南:取消和调整房地产过热时期妨碍消费释放的限制性政策 河南省委常委、常务副省长孙守刚今日在新闻发布会上表示,要稳住房地产投资。其中核心就是全面落实金融支持房地产16条政策措施,全力保交楼、稳预期、拓供给,着力促进房地产市场平稳健康发展。要加大对居民购房和房企合理二手房除外)的购房户(以购房合同网签备案时间为准),以套为单位,对建筑面积在90㎡/套以上(含90㎡/套)的前300套,每套发放购房补贴款10000元,对建筑面积在90㎡/套以下的前200套,每套发放购房补贴款5000元。 扬州:“大专以上人才在市区买首套房契税减半”延期半年 澎湃新闻1月3日从扬州市住房和城乡建设局获悉,该市对“在扬来扬大专及以上人才在市区购买首套商品住房(含二手商品住房),给予所缴纳契税50%的一次性购房补贴”的政策进行调整:原定补贴截至2022年12月31日(以合同备案日期为准),现已延长至2023年6月30日(以合同备案日期为准)。
-
华夏幸福开启“卖卖卖”模式
华润置地签署《华夏幸福南方总部资产包整体转让协议》及其相关协议。 双方约定将其各自持有的四家下属公司股权,包括:华御江(武汉)房地产开发有限公司100%股权、华御汉(武汉)房地产开发有限公司100%股权、华御元(南京)房地产开发有限公司60%股权、华御城(深圳)物业管理有限公司100%股权(即“标的股权”),以及华夏幸福持有的对前述标的股权公司的142.33亿元往来债权(即“标的债权”)转让给华润置地,其中标的股权转让价款为人民币4元,标的债权转让价款为人民币12,399,999,996元,以上合计金额为人民币124亿元。 华润置地将通过受让上述标的股权公司,间接取得上述标的股权公司开发的武汉长江中心项目、武汉中北路项目和南京大校场项目,以及标的股权公司下属的子公司(标的股权及其下属子公司合称为“集团公司”)。 华夏幸福称,本次交易的背景是,2021年12月9日,金融机构债权人委员会表决通过《债务重组计划》。根据《债务重组计划》的安排,公司对于变现能力强的资产,将积极寻找资金实力强、协同效应好的潜在资产管理有限公司、华夏幸福(固安)产业港投资有限公司、廊坊幸福基业教育投资有限公司拟向固安产发产业港投资有限公司、固安产发教育投资有限公司转让四项资产,总价款合计为9.99亿元。标的资产转让价款将专项用于公司下属子公司保交房相关支出、回迁安置房建设支出、税金缴纳以及双方共同同意的其他用途。 标的资产主要以土地、房屋建筑及相关附属设施等。其中面积最大的为固安幸福学校(八中),其土地面积84544.66平米,房屋建筑面积55915.45平米。固安幸福学校的账面原值同样是最高的,占此次标的资产合计的48.01%。 同期,标的物合计账面净值为8.43亿元,与交易总价款9.99亿元相比溢价18.51%。 作为买方的固安产发产业港投…
-
荣盛发展大动作!“河北王”2022年利润大溃败
“河北王”荣盛最近动作有点多。 先是12月20日,荣盛房地产发展股份有限公司发布2020年度第三期中期票据要素变更的公告,简单说就是票据展期成功。 公告称,本期债券简称“20荣盛地产MTN003”,发行金额13.8亿元,发行期限2+1年,票面利率7.2%。 本期中期票据已于12月9日在银行间市场清算所股份有限公司完成要素变更,变更后“20荣盛地产MTN003”第一期本金兑付日再由2023年12月10日变更为2024年12月10日,当期兑付的本金比例100%。“20荣盛地产MTN003”原定于12月10日支付的利息也一样展期2年,展期期间不付息,且展期的利息不另计利息。 接着12月21日晚,年报发布之后,“河北王”便收到了深交所的“特别关注”。 彼时的问询函开篇,深交所便质疑了荣盛发展房地产业务交易所处罚或采取监管措施及整改情况的公告;以及一份该司2023年度担保计划的公告。 第一份公告显示,荣盛房地产发展股份有限公司,董事长耿建明、副总裁景中华、监事会主席刘山因业绩预测结果不准确或不及时,未依法履行其他职责被中国证券监督管理委员会河北监管局出具警示函,这其中就涉及到2021年该司的部分财务数据。 第二份公告则昭示了荣盛发展的部分担保风险。截至该公告披露日,荣盛发展实际担保总额为438.87亿元,占该司最近一期经审计净资产的110.15%。 其中,该司及控股子公司对资产负债率超过70%的公司担保金额超过其最近一期经审计净资产50%,提请
-
预亏383亿!房地产黎明将至,融创离安全着陆还有多远?
近期,楼市接连传来利好消息,地产股反复活跃,甚至一度迎来了罕见的涨停潮。 为支持房地产市场平稳健康发展及房企合理融创中国却低调地发布了一个业务“爆雷”:2021年预亏383亿元!核心净亏损约为253亿元。 11月底,媒体报道,融创中国上海一豪宅项目迎来了中信孙宏斌的融创帝国能否逆风翻盘,好好“活下去”? 01 先来看融创这份迟了一年的业绩预警。 今年4月1日,融创中国暂停在港交所暂停买卖,股价停留在4.58港元/股。 2020年,融创中国披露的收入为2,305.9亿元,而停牌时,其市盈率仅为0.56倍,市值仅剩249.56亿元。 停牌前20多天,3月,融创中国曾发布了一份盈利警告,称预计2021年公司拥有人应占溢利较2020年下降约85%,核心净利润较2020年下降约50%。 解释的原因是:处置贝壳毛利率双降,计提存货减值等因素。 然而,时隔8个月后,11月29日,融创中国再发盈利预警,称2021年预计公司拥有人应占溢利较2020年下降约207%,核心净利润下降约184%。 这个数据与3月预计相差很大,这一次解释的原因也有所变化,疫情反复的影响下: 1、对发展中物业及持有出售的竣工物业进一步作出减值准拨备; 2、对应收款项及对外担保预期信贷亏损进一步作出拨备; 3、就文旅城建设及运营业务板块的商誉及相关长期资产作出减值拨备等。 直到12月2日,融创中国才终于公布了预亏的金额:预计2021年公司拥有人应占亏损约383亿元!核心净亏损约为253亿元!剔除减值影响后的核心经营利润约为120亿元。 02 业绩为何急转直下? 融创的2021年业绩到底有多惨,当2021投资者一个交代。 03 2022年,融创中国情况更加不乐观。 4月停牌。5月,官宣债务爆雷,4笔美元债优先票据,无法在宽限期内偿还利息(详见:违约,“割肉”!融创中国,悬了?)。 9月,遭遇清盘呈请。 11月,更是上演了…
-
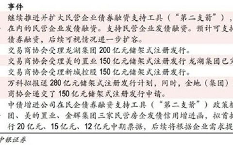
今天降准,中国资产将爆发
今天,房贷利率“锚”的5年期以上LPR回调的可能性也随之增大,房贷利率下限有望再迎普降。 这对于目前处于低迷状态的房地产市场,提振信心意义重大! 政策拐点出现,最佳窗口期开启! 近期,多个监管部门接连释放利好,为房企、购房者提供更多资金支持,金融“三支箭”重磅齐发,接近历史最宽松时期,积极信号已毋庸置疑,政策端筑底明显! 11月8日,房企交易商协会发布消息,将继续推进并扩大民营企业债券融资支持工具。由央行再贷款提供资金支持,预计可提供约2500亿元民营企业债券融资,后续还有望扩容。 此后,龙湖、美的置业、金地等民企也向交易商协会表达了储架式注册发行意向。 11月24日,房企融资第一支箭:信贷融资正式落地! 人民银行、银保监会发布《关于做好当前金融支持房地产市场平稳健康发展工作的通知》,“金融16条”内容,对房地产相关领域进行金融支持。 1. 稳定房地产开发贷款投放。 2. 支持个人住房贷款合理需求。 3. 稳定建筑企业信贷投放。 4. 支持开发贷款、证监会宣布在股权融资方面调整优化5项措施支持房地产市场平稳健康发展。具体包括: 1. 恢复涉房REITs盘活房企存量资产作用; 5. 积极发挥股票计划。 短短的20天时间里三箭齐发,一万多亿真金资本市场方面,更是涉地涉房涉资产类股票几乎全面暴涨。 而在救房企之后,给刚性和改善型购房群体送来真正的“救需求”红利,才是楼市见底反弹的关键!这次降准释放5000亿流动资金,再给市场增加澎湃动力,政策窗口期开启! 不过从政策底部到市场底部,消费才的预期回暖必然需要一定的时间过程。
-
美元债有救了!优质民营房企再获空中加油



这个周末,饱受美元债压力之苦的民营房企再次收获一剂强心针: 有消息进一步称,有民营房企几朵金花之称的旭辉控股、碧桂园、美的置业有望获得首批离案贷款资格,用于偿还美元债务。 众所周知,庞大的境外美元债务是这一轮民营房地产企业集体陷入行业危机的 开局 “ 祸首 ”。从去年三季度开始,民营房企美元债危机开始连续引爆,最后除了极少数几家民营房企还能咬牙苦苦坚持外,多数民营房企无奈选择了 “ 躺平 ”或 延期,优先保内债和保交楼成为它们的不二之选。 如果这次民营房企的境外美元债能获得国内银行的大规模贷款救助,这将是力度完全不亚于 “第二支箭 ”和 “金融16条 ”的重大利好。南财社认为,这是一次直击 “七寸 ”的精准救市。 公开资料显示,仅截至2021年10月中旬,房企债务违约已经超过100家: 从蓝光发展、阳光城、弘阳、 建业、绿地、新城控股、雅居乐、世茂房地产等,规模均超过10亿美元。而仅恒大一家,2022年将到期的规模就高达61.2亿美元。 而据《21世纪经济报道》今年2月的一份统计显示:如果按照发债规模排序,前10的房企则分别为:恒大、融创、世茂房地产、禹州地产、绿地集团、远洋集团、中国金茂和雅居乐。 这其中,恒大集团仍在存续期的美元债总额为207.85亿美元,平均利率高达10.34%, 碧桂园为111.69亿美元,平均利率为5.19% 。庞大的美元债规模和高额的美元债利率,已成为众多民营房企不可承受之重。
-
千亿股权融资或将开启,郁亮要发什么大招?
在融资开闸时隔仅2天之后,“一哥”年报公布的净资产(约为20.31元)还是当下的净资产(约为20.65元)计算,新增23.26亿股大致能融资最多不超过480亿人民币。 如果万科在H股也同时新增23.26亿股的话,大概还能融资530亿港元,换算成人民币的话,最后也是不超过480亿人民币。 就是说,如果短期之内,万科在A+H同时启动再融资,加起来大概能新增融资960亿元。当然,如果后续万科股价继续上涨,新增股份的发行价格高于20.65元,总融资额超过千亿元,也完全可能。 2,新增股份,究竟是配股还是定向增发? 我认为两者皆有可能,但定增概率更大。配股面对所有股东华润集团的反对。因为在增发完成后,深铁将获得万科20.65%的股权,从而一跃成为万科排名前列大股东,而华润的股权则将从15.24%稀释到12.10%。 最终,由于华润和宝能的一致反对,该方案未能落地。 此后,深铁在2017年10月再次通过深圳联合产权万物云约53%股权,有近千亿左右的经营性房地产资产,有全国No.1租赁业务(
-
证监会第三箭射出 先救房企再救市
今晚,就在刚才,资本市场支持房地产市场平稳健康发展答记者问全文发布。内容如下: 一、恢复涉房融资。允许符合条件的房地产企业实施重组上市,重组对象须为房地产行业上市公司。允许房地产行业上市公司发行股份或支付现金购买涉房资产;发行股份购买资产时,可以募集配套资金;募集资金用于存量涉房项目和支付交易对价、补充流动资金、偿还债务等,不能用于拿地拍地、开发新楼盘等。建筑等与房地产紧密相关行业的上市公司,参照房地产行业上市公司政策执行,支持“同行业、上下游”整合。 二、恢复上市房企和涉房上市公司再融资。允许上市房企非公开方式再融资,引导募集资金用于政策支持的房地产业务,包括与“保交楼、保民生”相关的房地产项目,经济适用房、棚户区改造或旧城改造拆迁安置住房建设,以及符合上市公司再融资政策要求的补充流动资金、偿还债务等。允许其他涉房上市公司再融资,要求再融资募集资金投向主业。 三、调整完善房地产企业境外市场上市政策。与境内A股政策保持一致,恢复以房地产为主业的H股上市公司再融资;恢复主业非房地产业务的其他涉房H股上市公司再融资。 四、进一步发挥私募股权投资基金作用。开展不动产私募投资基金试点,允许符合条件的私募股权基金管理人设立不动产私募投资基金,引入机构资金,投资存量住宅地产、房地产救市政策。但是一位券商分析人士称,对这个政策,只能保持谨慎乐观。 易居研究院智库中心研究总监IPO 后的新的融资方式,其有别于目前类似股市场上市,以及既有上市房企进行再融资开辟了新窗口。 2)无论主业是房地产还是非房地产的企业,后续都可以享受此次证监 会释放的政策红利效应。这也意味着,房企本身不必过于担心房地产业务的占比 和机构,要主动在港交所等市场方面做宣传,积极导入各类国际资本市场的资金, 进而推进企业更好发展。 第五,此次政策明确,进一步发挥 REITs 盘活房企存量资产作用。 1)REIT…
-
C地块调规引发大讨论:谁能为广州带来亘古建筑
秋日,天空乌云盖日,风雨欲来,海心桥和小蛮腰傲然挺立。 最新入围国际桥梁最高奖项——2022年IABSE“杰出人行桥”奖项的海心桥与高耸的广州塔,流动的珠江水,以及周边一栋栋高楼大厦连成了一片跳动的音符,浑然天成广州一道最为靓丽的风景线。 毗邻海心桥,以此为傲的丽水庭园业主们却偶然发现,小区一墙之隔的港航大楼建筑工程设计方案,形态呆板、霸道,与广州塔飘逸灵动、活力十足的风格格格不入。 更为关键的是,方案在报批过程中没有经过城市研究设计、公示、市规委会审议的法定程序。而且这个建筑设计方案也没有征求丽水庭园业主的意见,对他们形成了三重伤害。 丽水庭园的业主们就此集体签名反对港航大楼的现方案,并发起行政诉讼,向多方领导反映,不仅是为了自已争权益,更是为广州城市的城市品位提升负责。 在他们看来,理想中的设计方案应该是采用现广州市规委会特聘专家何镜堂院士的城市设计方案 ,该方案采用的是塔式建筑,而不是板式建筑。该方案与海心桥浑然天成,将会实现政府、市民、港航、丽水庭园、广州塔、海心桥景区多赢的局面。 1、三重伤害 1年多来,海心桥附近的丽水庭园业主们,一直在为自己,也为城市设计品位的提升,进行着申诉。 2003年就入住丽水庭园的业主们,享受了10多年岁月静好的快乐时光。 宁静的打破是因为2021年7月,丽水庭园的业主向广州市规划局申请公开第二届城市规划委员会第二十次会议审议通过通过的方案和丽水庭园小区北侧道路控规文件。业主从规资局答复文件(穗规划资源海信【2021】601号)中,方得知丽水庭园小区北侧的市政道路中线已修改控制性详细规划。 丽水庭园小区的北侧原规划为市政道路,宽度为15米,道路的中线为AH030213地块(即C地块)和丽水庭园的双方用地红线为中线,各承担一半的道路面积。 新规划,实际是规划部门为提高丽水庭园相邻的C地块容积率所致。 新规划上,该市政道路中线向丽水庭园一侧…
-
家族传承新样本:吴亚军卸任龙湖集团董事长,陈序平接班
10日28日,龙湖集团(00960.HK)发布董事会变更公告。 根据公告显示,公司创始人吴亚军因年龄及身体的原因,辞任龙湖集团执行董事、董事会主席,董事会主席将由执行董事及首席执行官陈序平出任;此外,人力资源总经理沈鹰进入董事会,出任执行董事,董事会副主席邵明晓调任为非执行董事。 公开信息显示,新任董事会主席陈序平生于1982年,现年40岁,2008年清华大学土木工程专业毕业并取得硕士学位,同年以仕官生身份加入龙湖集团。历任工程经理、项目经理、 等职位,于2016年底出任成都公司总经理,2021年7月被任命为龙湖集团COO和地产航道总经理,2022年2月底成为龙湖集团CEO。在10月28日,陈序平成为龙湖集团创立29年来的第二位董事会主席。 随着80后校招生陈序平出任董事会主席,龙湖集团完成了“60后”与“80后”的新老交接。在外界看来,面对近年来变化的市场环境与消费者结构的大背景下,很多企业将年轻人推至更重要的位置,更年轻的管理者走向前台。 根据2022年中报披露,上半年龙湖集团实现营业收入948亿元,同比增长56%;核心权益后净利润66亿元,同比增长6%。此外,根据公告显示,今年9月,龙湖集团地产开发业务实现销售额192.2亿元,实现权益销售额114.9亿元;1-9月,龙湖集团累计实现销售额1455.6亿元,自7月以来地产销售情况持续回暖,整个三季度龙湖集团实现销售额597.5亿元,同比实现正向增长。 值得一提的是,在9月末至今的一个月时间里,龙湖接连出手,共摘得10幅地块,在北京、上海、成都、合肥、西安等地均有斩获,也是北京等城市第三轮集中供地中唯一拿地的民营房企。