
新加坡是全球对加密资产最为友好的司法管辖区之一,虽然经历 2022 年「加密寒冬」后监管环境有所收紧,仍是全球加密中心之一。
根据加密资讯网站 CoinDesk 2024 年底发布的调查报告,新加坡在全球加密货币监管友好度方面排名第四;新加坡居民加密货币持有使用率达 23%,约为全球平均水准(7.8%)的 3 倍,每 3 人中即有 1 人对加密货币法规与控制措施有所关注。
另据《联合早报》援引本地加密货币交易所 Independent Reserve 发布的数据,加密货币投资在新加坡越趋主流,九成受访者知道加密货币,58% 的受访者视比特币为投资资产或价值储存,47% 的受访者计划在未来 12 个月购买加密货币,四成受访者已持有加密货币,15%的受访者把比特币看作金钱,9% 认为它是骗局。
2024 年,新加坡累计颁发了 13 张主要支付机构(MPI)加密货币许可证,数量是 2023 年的 2 倍。据 ApeX Protocol 研究,新加坡拥有 1,600 项区块链专利、2,433 个相关工作岗位和 81 家加密交易所,处于全球领先地位。
新加坡独特的监管清晰度、技术基础设施和战略位置,使其成为各种 Web3 实体的热门目的地,涵盖加密交易所、代币发行者、区块链基础设施提供商和去中心化金融(DeFi)协议。包括以太坊创始人 Vitalik Buterin 和 Binance 创始人 cz 等在内的许多行业大佬都曾移居或常驻新加坡。
新加坡加密产业发展优势
1、监管清晰
谈及加密货币,人们最常说的一个词便是「监管不明朗」,但新加坡是个例外。
新加坡长期以来被认为是为行业内各种企业和资产管理者提供清晰框架的领导者。与其他司法管辖区相比,新加坡对加密货币监管和零售准入的方法以其清晰度和平衡性脱颖而出。
虽然对于 Web3 创业公司来说,落户新加坡并获得营业资质和相关牌照并不容易,但新加坡清晰的监管环境和明确的合规路径,为创业者提供了稳定预期,降低了不确定性风险。
(i) 监管主体清晰
不像美国证券交易委员会(SEC)和商品期货交易委员会(CFTC)在加密货币监管方面争抢「地盘」,不同州的监管也各自为政。在新加坡,加密货币的监管主体只有一个——新加坡金融管理局(MAS),相当于中国的「一行两会」。并且,与英国、美国或中国香港相比,新加坡在制定和执行复杂法律法规方面拥有更高效的机制。

迄今为止,新加坡虽然针对区块链领域尚未专门立法,但 MAS 有效发挥着监管职能。MAS 负责制定和实施数字资产相关的政策和法规,其对加密货币持开放态度,支持技术开发和创新,为交易、上市、代币化和监管等活动奠定框架,同时保持对区块链技术和加密行业变化的灵活适应性。
(ii) 监管思路清晰
对于加密货币,MAS 虽不鼓励零售实体参与,但也不禁止,认为加密货币可以用作替代支付方式。新加坡对于加密资产的监管主要集中在两方面:反洗钱和投资者保护。
反洗钱方面,MAS 于 2014 年颁布了《反洗钱与打击恐怖主义融资指导方针》,其中包括对虚拟货币服务提供商的监管要求。此后,MAS 不断更新完善相关政策,包括于 2019 年颁布《支付服务法案》,规定虚拟货币服务提供商需要遵守 AML/CFT 要求,以及 2020 年推出《数字支付服务条例》,将虚拟货币服务提供商纳入监管范围。
投资者保护方面,MAS 于 2017 年发布了《关于虚拟货币风险的通告》,提醒公众注意虚拟货币投资存在的风险,并强调投资者应该谨慎对待此类投资。在此基础上,MAS 还推出了一系列投资者保护措施,如要求加密资产交易所接受 MAS 的许可或注册、要求交易所对用户进行 KYC(了解客户)和 AML(反洗钱)审核等。
(iii) 监管框架清晰
新加坡认为加密货币合法,但监管方式有别于法币。MAS 将加密货币分为三类:实用型代币(Utility Token)、证券型代币(Security Token)和支付型代币(Digital Payment Token,DPT)。
实用型代币的区块链公司不受监管,证券型代币主要受现有证券法监管,支付型代币主要受支付法规监管。
同时,所有类型代币都受反洗钱和打击恐怖主义融资相关法规管制。
2、政策支持创新
新加坡致力于促进金融创新与科技创新,对区块链发展保持开放和进取的态度。对于加密货币,新加坡的官方立场是,加密货币交易是「高风险,不适合公众」。但同时,MAS 强烈鼓励区块链技术的发展和加密代币在增值用例中的创新应用,新加坡政府也一直专注于吸引加密行业的各方参与者。
2020 年 12 月,新加坡斥资 1,200 万新币设立新加坡区块链创新计划(SBIP),各个政府机构,例如国家研究基金会、科技研究局、国防科学技术局、新加坡企业发展局、新加坡政府科技局、资讯通信媒体发展局(IMDA)和 MAS,以及新加坡的各个大学都在该计划下就区块链技术的研究展开合作。
3、沙箱监管机制
MAS 还推出沙箱(Sandbox)监管机制,允许金融科技公司在事先报备的情况下试验新的金融产品,包括从事与目前法律法规有所冲突的业务,区块链企业适用于沙箱机制,例如证券代币化、代币托管和交易等试验。
2022 年 1 月 1 日,MAS 推出的 Sandbox Plus 生效,旨在进一步为金融科技创新公司提供便利,并允许 DeFi 试验。与 Sandbox 相比,Sandbox Plus 有如下亮点:
- 放宽申请门槛:允许尚在技术初期的应用机构提交申请,而此前,需要具备较为成熟技术的机构才能申请加入;
- 财政补助:尚在技术初期的应用机构在获得 MAS 批准加入沙箱计划后,可以获得最高 50 万新币的补助,分别在满足特定要求、沙箱期间和退出沙箱三个阶段发放。
- 允许申请机构参加「交易星期五」(Deal Fridays)项目:帮助沙箱企业与更多外部投资者建立联系,获得资金、技术和资源支持。
总部位于新加坡的数字资产托管提供商 Propine、第一家专门从事链上实物资产的受监管交易所 DigiFT 都曾获得沙箱监管的支持,目前均已获得 CMS 许可证。
4、政府躬身入局
新加坡政府也是加密产业的积极参与者。
早在 2018 年,新加坡政府投资公司(GIC)就参与了 Coinbase 的融资。2021 年,GIC 还投资了专注比特币、区块链技术投资的基金公司 Digital Currency Group 及 NFT 项目开发独角兽 Dapper Labs。新加坡主权财富基金淡马锡(Temasek )也投资 FTX 交易所(亏损 2.75 亿美元)。
此外,MAS 正在推行机构稳定币计划。此类计划涉及央行数字货币 (CBDC),具体举措包括 Ubin 项目、Dunbar 项目、Orchid 项目和 Guardian 项目。MAS 还积极与各金融机构合作,探索分布式账本技术 (DLT) 或区块链在金融业中的应用。
5、完善的软硬件条件
新加坡拥有高速互联网和强大的网络安全措施、高素质的人才、对投资者友好的税收制度等优质创业环境,加上新加坡作为全球枢纽的地位,以此为基点开拓广阔的东南亚乃至全球市场的便利性以及低犯罪率和低腐败率,使其成为加密企业落户的热门目的地。
新加坡加密货币监管框架
如前文所述,MAS 将加密货币分为三大类,进行分类监管:
- 实用型代币(用于支付计算服务)
- 证券型代币(进行 ICO 或用于融资)
- 支付型代币(任何能可用于支付的代币)
2017 年 11 月,MAS 首次发布《数字代币发行指南》,并于 2020 年 5 月作了最新修订。该指南明确,证券型代币和支付型代币由两部专门法规监管,实用型代币则不受专门法规监管。


对于 NFT,MAS 表示暂无针对性的监管计划,但是可能根据具体情况来判断其是否属于 MAS 的监管范围,如果 NFT 代表的底层资产具有证券性质,比如代表了某种股份和分红权益,就需要满足 MAS 的监管要求;如果一个 NFT 具有《支付服务法》规定的数字支付代币的特征,那么该 NFT 的供应商可能会受到某些限制和要求。
1、证券型代币:受《证券及期货法》监管,需获 CMS 牌照
证券型代币主要受《证券及期货法》监管,《数字代币发行指南》作为补充。
按照《2001 年证券及期货法》,对于证券型代币,相关企业须取得资本市场服务(Capital Markets Services,CMS)牌照。
按照《数字代币发行指南》,如果数字代币属于《证券和期货法》规定的资本市场产品(Capital Markets Products,CMP),将受到 MAS 监管,需要持有 CMS 牌照才能从事 CMP 交易。建立或运营 CMP 的交易所也需要 MAS 的批准或确认。
提供或发行的加密货币若构成 CMP,则其发行必须遵守一系列规定。提供构成证券或证券衍生品合约的加密货币主体则需要准备并向 MAS 提交招股说明书,除非满足以下豁免条件:
- 小额发行,在 12 个月内筹集的资金总额不超过 500 万新币(或等值外币);
- 在 12 个月内向不超过 50 名主体提出的私募要约;
- 发行仅针对机构投资者或仅针对合格投资者。
以上发行豁免受到一定条件的限制,包括广告宣传限制、推广限制等。换言之,如果发行人在发行前期,于公开场合公布发行信息并进行广告宣传,将不再满足上述豁免情形。
2、支付型代币:受《支付服务法》监管,需获 DPT 牌照
2019 年 1 月 14 日,新加坡国会通过《支付服务法》(PSA),2020 年 1 月起生效。
该法案规定了七种类型的支付服务,其中和加密资产有关的包括数字支付代币服务(DPT)和 e-money。

PSA 将各种支付活动(包括 DPT 服务)归入统一的监管框架,要求所有被归类为支付服务提供商的企业,包括虚拟资产服务提供商 (VASP) 和 DPT 服务提供商,都必须获得 DPT 牌照。目前有 4 类金融机构可以申请:
- 货币兑换机构(Money Changer):只经营汇兑的机构,包括法币兑换加密货币、加密货币之间兑换。申请条件:只需符合反洗钱、反恐怖主义融资监管(KYC、可疑交易监测等)。
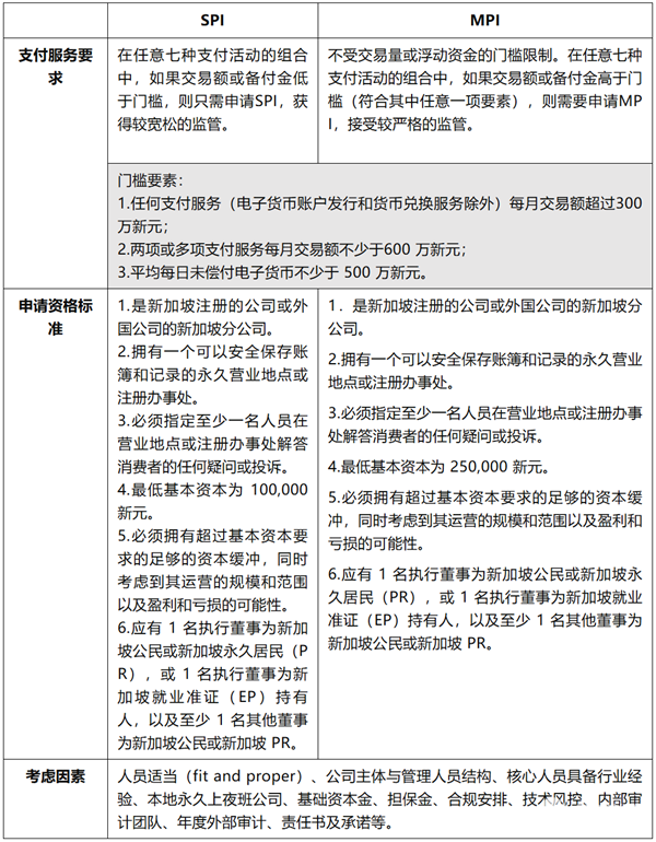
- 标准支付机构(Standard Payment Institution,SPI):月均交易额低于 300 万新币的公司。申请条件:需符合额外的资金安全规定。
- 主要支付机构(Major Payment Institution,MPI):月均交易额高于 300 万新币的公司。申请条件:需符合最低资本额 25 万新币或存款保险 10 万新币。
- 持牌交易所(Approved Exchange):由 MAS 批准经营加密货币衍生品的金融交易所。持牌交易所的加密货币衍生品保证金受严格监管。
如果一家公司在新加坡提供加密货币服务,需要获得 SPI 或 MPI 两类牌照其中的一种。暂未达到获牌条件的,可申请 DPT 经营权豁免期。虽然豁免期没有时限,但是豁免机构需要与 MAS 持续沟通,并符合反洗钱、反恐怖融资、风险防范、投资者保护等要求。
申请 MPI 与 SPI 的最新要求如下:

截至 2024 年 1 月,MAS 已授权 19 家加密货币服务提供商,其中 17 家持有 MPI 许可证,2 家持有 SPI 许可证,另有 6 家获得 MAS 原则性批准。

值得注意的是, PSA 并未提到将 DPT 的发行人纳入监管。也就是说:如发行人除了发行 DPT 之外,并未提供其他 DPT 服务,则不需要取得 DPT 相关牌照。
2021 年 1 月 4 日,新加坡国会通过《支付服务法(修订案)》,将 DPT 服务商扩展到提供 DPT 转账、DPT 钱包托管,去中心化 DPT 交易的服务机构;并加强了对全球汇款服务跨境转账的监管。
2022 年 1 月 17 日,MAS 发布了一则《向公众提供 DPT 服务之指南》,指出 DPT 具有高风险性,不适合公众参与,并要求 DPT 服务商避免在公共场所或大众社交媒体上推介 DPT 服务,只能在公司网站和应用及社交账号上推广。
3、对稳定币的监管
根据目前的 PSA 法案,稳定币被视为 DPT 并受到相应监管,可归类为稳定币的代币发行人将需要持 DPT 许可证。
MAS 将与新币或十大工业国(G10)货币挂勾的单一货币稳定币(Single-Currency Pegged Stablecoins, CSC)纳入监管,以确保稳定币安全可靠。符合监管规范的发行人,可向 MAS 申请「MAS-regulated stablecoins」标签,以区别于其他不受监管的 DPT。

XSGD 是由新加坡支付机构 StraitsX 发行的新币挂钩稳定币,与新币维持 1:1 兑换,并已在零售交易中广泛应用。
4、对交易所的监管
新加坡允许在境内开设并运营虚拟货币交易所,但对于提供被视为《证券及期货法》规定的 CMP 的虚拟货币交易所,在未另获豁免的情况下,需要获得相应牌照和批准,并在《证券及期货法》相关规定下开展活动。
5、对 OTC 交易的监管
提供任何便利加密资产 OTC 交易的平台可能被视为提供加密货币服务,并受《支付服务法》监管。例如:
- 购买或销售加密货币;
- 设立或运营加密货币交易所;
- 参与并提供与发行者提供和 / 或销售加密货币相关的金融服务;
- 从一个加密货币地址转移或传输加密货币;
- 引导(或试图引导)任何人购买或销售加密货币(而无需加密货币服务提供商实际访问任何资金或 DPT)。
MAS 根据 PSA 监管 OTC 交易,确保做市商和 OTC 平台符合具体要求。
6、对加密 ETF 的监管
2024 年 1 月 11 日,美国 SEC 正式批准了首批在美国上市的比特币 ETF,英国、中国香港以及泰国都以某种形式批准了比特币 ETF 上市。新加坡在这方面则比较保守。
在 2024 年 1 月 16 日回答 CNA 的询问时,MAS 表示,ETF 是新加坡散户投资者可以参与的集体投资计划(CIS)的一部分,受《证券及期货法》监管。由于 MAS 尚未批准比特币和其他 DPT 作为零售 CIS 的合格资产,因此不允许现货比特币 ETF 在新加坡上市及面向散户投资者。如果人们仍然选择在海外市场交易比特币 ETF,他们「必须极其谨慎」,还应该仔细考虑在海外市场交易的额外风险。获得 MAS 许可、提供此类海外市场准入的资本市场中介机构必须确保充分的风险披露和适当的客户适合性评估。
新加坡其他加密相关政策
1、反洗钱法与打击恐怖主义融资
新加坡的一般反洗钱法和打击恐怖主义融资法规适用于加密货币,包括《1992 年腐败、贩毒和其他严重犯罪(没收利益)法案》(CDSA)、《2002 年恐怖主义(制止融资)法》(TSFA)。
根据 MAS 的要求,无论是否受专门法规监管、是否需要申请牌照,所有从事虚拟资产相关业务的实体,都必须遵守 CDSA 和 TSFA 规定的报告要求,履行 AML/CTF 的相关合规义务,包括评估和防范风险、制定内部政策及合规体系、KYC、报告可疑交易等,以检测和阻止非法资金流经新加坡金融系统。
(i) MAS 通知
MAS 还发布了《防止洗钱和打击恐怖主义融资 – 支付服务牌照持有人(特定支付服务)》(PSN01)、《防止洗钱和打击恐怖主义融资 – 支付服务牌照(DPT 服务)持有人》(PSN02)、《关于报告可疑活动和欺诈事件的通知》(PSN03)、《关于防止洗钱和打击恐怖主义融资 – 资本市场中介机构的通知》(SFA04-N02)四项通知。
- 如果一个实体受到《证券及期货法》监管,则 PSN01 号通知和 / 或 PSN02 号通知可能适用于该实体。
- 根据《支付服务法》获得牌照的实体,则需要遵守 PSN03 号通知。
- 资本市场中介机构,例如持有 CMS 许可证的机构和在《证券及期货法》下注册的基金管理公司,需遵守 SFA04-N02 号通知。
(ii) FSMA
新加坡国会于 2022 年 4 月通过《金融服务与市场法案》(FSMA),要求数字代币发行方和服务提供方需取得有效的金融牌照,强化加密货币相关的反洗钱、反恐怖主义融资监管。
FSMA 参照国际反洗钱组织金融行动特别工作组(FATF)的标准,将 DPT 服务扩大到包括直接或间接交易、兑换、转账、保管加密货币,或提供相关投资建议,还将监管机构覆盖范围扩大到在新加坡设立(但向新加坡以外提供服务)的加密货币服务机构,以防止监管套利。
(iii) Travel Rule
Travel Rule 是 FATF 在 2019 年制定的指导方针,其要求虚拟资产服务提供商必须在转账时收集并核实用户信息,并在交易的发送者和接收者间共享这些信息,与现有的银行间转账要求类似。在新加坡,Travel Rule 通过 MAS PSN02 号通知实施。
2、税收政策
新加坡是全球较早将数字货币纳入税收体系的国家,提供具有竞争力和透明度的税收体系,没有资本利得税,而且有可能为基金行业提供税收减免。
2020 年 4 月 17 日,新加坡税务局(IRAS)发布《加密货币所得税课税指南》,规定了不同类型加密货币以不同方式的取得、持有期间及处置时产生的收益是否征税、如何征税等具体规定。该指南对数字代币的处理以及与此类投资/交易所得收入相关的税务影响提供一定程度的明确指引。
例如,如果代币属于 DPT,通常它将被视为交易股票,ICO 收益将应纳税;如果代币是证券型代币,那么 ICO 收益将被视为投资资产发行产生的收益,本质上是资本,无需征税(无资本利得税)。
上述指南对纳税人不具有法律约束力,但它基于一般税务原则,表明了 IRAS 的观点。
具体来看,个人和实体在新加坡开展加密货币相关业务可能涉及以下几种税:
- 企业所得税:如果在正常业务过程中进行加密货币交易(包括矿企),则由此产生的利润将缴纳所得税(税率 17%)。
- 个人所得税:质押和借出加密货币且年收入达到或超过 300 新币的人,可能需要缴纳所得税。个人挖矿被视为业余爱好,不征税。
- 商品和服务税:如果使用 BTC 或 ETH 等加密货币支付商品或服务,可享受免税。
- 没有资本利得税:如果购买加密货币用于长期投资目的,则由此产生的资本收益将不征税。
*注:根据上述指南,如果一个人正在交易数字代币,并获得本质上属于收入的收益,那么这些收益需缴纳所得税;如果这些收益本质上属于资本收益,则不需要缴纳所得税。确定这些收益本质上是资本还是收入,要根据对「贸易象征」的评估。
2022 年之后:友好但不宽松
新加坡对加密货币的监管态度以 2022 年「加密寒冬」为分水岭,此前一直以友好开放著称,加之税收较低,成为了加密热土。这一阶段的监管重点放在洗钱和恐怖主义融资风险。
2022 年行业经历了算法稳定币 TerraUSD 崩溃,总部位于新加坡、获得 MAS 发牌的三箭资本爆仓,借贷机构 Voyager、Celsius、BlockFi 破产,特别是 CEX 巨头 FTX 崩盘,新加坡政府也被割了韭菜。随着一系列风险事件爆发,新加坡对加密资产转变为友好但不宽松的态度,尤其不看好加密市场的投机交易,将监管重点放在了投资者保护。
2022 年 10 月 26 日,即 FTX 申请破产前两周,MAS 发布了两份咨询文件——《数字支付代币服务建议监管措施咨询文件》(提出降低加密交易损害消费者风险的建议措施)和《稳定币相关活动建议监管方法咨询文件》(支持稳定币在新加坡数字资产生态系统中发展的建议措施),以减轻加密货币交易风险、确保稳定币发展,并通过风险披露、禁止信贷设施和加强技术基础设施来保护消费者。
2023 年 7 月 3 日,MAS 发布了一份咨询文件 ,就 PSA 修正案草案征求公众反馈,该草案要求 DPT 服务提供商将客户资产保管在法定信托之下,并限制 DPT 服务提供商为其散户客户提供 DPT 代币的借贷和质押便利。同日,MAS 还发布另一份咨询文件,提议要求 DPT 服务提供商解决不公平的交易行为。
2023 年 8 月 15 日,MAS 发布稳定币监管框架,对监管范围、储备金和赎回期等方面提出详细要求,如支持稳定币的准备金必须持有低风险和高流动性资产,这些储备金在任何时候都必须等于或超过流通中的稳定币的价值。这对大型企业和银行是利好消息,但对中小企业来说合规成本很高。
2023 年 11 月 23 日, MAS 推出一系列严格监管措施,包括要求加密实体不得向散户提供杠杆及保证金交易,并禁止信用卡的加密货币支付。MAS 还更新了针对 DPT 服务提供商的监管规则,涵盖业务行为、消费者保护、技术与网络风险管理等各个方面,旨在最大限度地减少潜在的消费者伤害和网络风险。
2024 年 4 月,新加坡央行扩大实施了加密货币托管和许可要求,加强市场的合法性和安全性。
可以看出,新加坡仍在不断完善监管环境,希望在开放的同时,维持金融市场稳定,并开始把监管的视线放在了散户投资者身上,着手开展相关立法,进一步限制散户投资。
实际上,新加坡政府一直在引导散户正视投资风险,不鼓励散户参与加密投资,但也不禁止。
结语
新加坡近几年的加密监管政策一改往日超前的开放姿态,对加密资产保持着友好但不宽松的态度,尤其不看好加密市场的投机行为,而是看好且欢迎负责任的数字资产创新。尤其自 2022年众多加密巨头倒台以来,为避免重蹈 FTX 的覆辙,新加坡对 CEX 等 DPT 服务商的要求愈发严格。
但值得肯定的是,MAS 一直在对加密行业做监管方面的有效尝试,而不是消极或一刀切,其健全和前瞻性的监管体系为加密从业者指明了合规路径。
总的来讲,新加坡仍是对加密较为友好的国家之一,其不断完善、透明公开的监管框架依然领先于大部分司法管辖区,在吸引 Web3 创始人、协议、对冲基金和风险投资公司方面发挥了至关重要的作用。对于有志于从事 Web3 的中国创业者而言,新加坡依然是首选的出海「避风港」。
文章内容仅供参考,不构成投资建议,投资者据此操作风险自负。转载请注明出处:天府财经网





