2025 年 3 月 17 日,OKX 发布公告称,为了配合监管机构,将暂停 Web3 钱包的 DEX 聚合器服务。此前彭博报道,攻击 Bybit 的黑客利用 OKX Web3 钱包提供的 DEX 服务进行了 15 亿美元赃款的洗钱操作,引发监管部门的注意。而 OKX 于今年 2 月正式获得了欧盟 MiCA 牌照,因此可能面临欧盟罚则。
该事件再次引发业内对欧盟加密监管的关注。Starlabs Consulting 本期的《环球政策》将对欧盟《加密资产市场监管法案》(MiCA)框架进行系统梳理。

欧盟加密货币监管历史沿革
提到欧盟监管,大家首先想到的是 MiCA。但在介绍 MiCA 前,先简单回顾一下欧盟监管的历史沿革。
1. 第五、第六项反洗钱指令
欧盟对加密货币的监管最早可追溯至 2020 年 1 月生效的第五项反洗钱指令(5AMLD)。该指令要求加密货币服务提供商(CASP,包括交易所、钱包和托管服务提供商)遵守 AML(反洗钱)和 CTF(反恐融资)法规,执行 KYC(了解你的客户)措施,并确保其活动透明、可追溯。通过 5AMLD,欧盟将加密货币服务置于与传统银行和金融服务相同的监管地位。
2021 年 7 月,欧盟颁布第六项反洗钱指令(6AMLD),进一步强化监管,包括:
- 扩展洗钱和恐怖主义融资的定义,将更多可能与加密货币相关的活动纳入其中;
- 加大对不合规行为的处罚力度;
- 对 CASP 提出更严格的尽职调查要求。
2. MiCA 出台
5AMLD 属于欧盟次级法律中的「指令」类型,不具有直接适用性,而且导致各国加密货币注册和许可制度不统一,使得企业在欧盟范围内经营加密货币业务变得十分困难,需要应对各国不同的监管。
为构建统一的加密资产市场监管格局,欧洲议会于 2024 年 4 月 20 日正式通过 MiCA,2024 年 6 月生效,并为不同成员国设置了 12 至 18 个月的过渡期,给企业必要的时间来遵守新规。
MiCA 是迄今为止最全面的数字资产监管框架,影响范围覆盖 27 个欧盟成员国以及欧洲经济区(EEA)的另外 3 个国家(挪威、冰岛、列支敦士登)。一旦一家公司在某个国家获得 MiCA 下的许可,就可以通过「牌照通行证」制度,在横跨 30 个欧洲国家的整个 EEA 大市场提供许可服务。这大幅降低了 CASPs 的合规成本,只需遵守一个框架即可满足合规要求。
此外,欧盟作为全球首个采用全面加密法规的司法管辖区,MiCA 很可能对其他主权国家或地区的加密货币立法产生示范效应。
MiCA 的适用范围与监管主体
2.1 MiCA 的适用范围
MiCA 虽然是一套全面的规则,但其适用范围有限制。
适用于:
- 在欧盟内从事加密资产发行、向公众发售和交易,或提供与加密资产相关服务的自然人、法人及某些其他企业。
MiCA 基本涵盖了所有形式的代币发行、稳定币发行、加密资产服务(如交易和托管),以及针对整个行业的「市场滥用」规则。与美国就稳定币法案和集中市场运营商法案分别协商不同,欧盟将这些概念置于同一法案约束之下。
不适用于:
- 为其母公司、子公司或母公司的其他子公司提供加密资产服务的法人;
- 破产程序过程中的清算人或管理人(本法第 47 条规定的除外);
- 公共组织机构(如欧洲央行、各国中央银行和其他公共当局、欧洲投资银行及其子公司、欧洲金融稳定基金、欧洲稳定机制、公共国际组织等)。
🌃 注:
- MiCA 不涉及《欧盟反洗钱条例》(AMLR)讨论的加密货币业务反洗钱规则,以及《资金转移监管规定》(TFR)已确立的反洗钱规则。
- 已被认定为证券的加密资产(或加密资产服务)由《金融工具市场法规》(MiFID)涵盖,并对想要在区块链上试行证券交易和结算的人采取「分布式账本技术(DLT)试点机制」,不受 MiCA 监管。
- MiCA 也不涵盖根据欧盟存款保证计划指令定义的存款。
- 完全去中心化的 DeFi 协议不受 MiCA 要求的约束。
2.2 MiCA 的执法和监管机构
MiCA 在欧盟层面的监管机构是欧洲银行管理局(EBA)和欧洲证券及市场管理局(ESMA)。各成员国的本地监管职责主要由各国市场监管机构和中央银行分担。例如:
- 法国:由金融市场管理局(AMF)和审慎监管管理局(ACPR)负责;
- 克罗地亚:计划由其国家银行和金融监管机构 HANFA 承担;
- 斯洛伐克和匈牙利等国家:没有金融监管机构,MiCA 的执行由中央银行负责。
MiCA 的详细规则
3.1 资产分类
MiCA 对加密资产的定义是:价值或权利的数字表示,可以使用分布式账本或类似技术以电子方式转移和存储。
I. 电子货币代币(E-money Tokens,EMT):与单一法定货币挂钩,作为现金的电子替代品,用于支付或转账。例如:USDC、USDT、BUSD 或 EUROC。
针对稳定币,MiCA 要求发行者以 1:1 比例建立足够流动性储备,并向 EBA 申请许可和登记。
此外,MiCA 限制非欧元支持的稳定币每日交易笔数和交易金额不得超过 100 万笔和 2 亿欧元。否则,发行者必须停止该代币发行。这主要是出于对欧盟货币主权的担忧。
由于无法满足 MiCA 监管标准,Binance 宣布将从 2025 年 4 月 1 日起在 EEA 市场下架 USDT、FDUSD、TUSD、USDP、DAI、AEUR、UST、USTC 和 PAXG 稳定币交易对,符合 MiCA 标准的稳定币对(如 USDC 和 EURI)和法定货币对(EUR)仍然可用且保持不变。此外,Kraken、OKX、Uphold 等平台也有类似动作。
🌃 注:USDC 在法国获得了 EMI 许可。
II. 资产参考代币(Asset-Referenced Token,ART):通过引用一篮子货币、商品、加密资产或其他单一非法定货币资产来稳定其价值。这一概念源于原始 Libra 1.0 稳定币,其价值与 IMF 特别提款权类型的法定货币篮子挂钩。
对于 ARTs 和 EMTs,MiCA 还引入了「重要性」概念,「重要」的 ARTs 和 EMTs 是指达到一定接受阈值并且必须满足更高审慎、治理和流动性要求的代币。
III. 其他加密资产:不属于上述两类的加密资产,包括大部分加密货币和实用代币(如 BTC、ETH)。其中,实用型代币是指「仅用于支持对其发行者提供的商品或服务的访问」,发行这类代币的要求比较宽松。
🌃 注:MiCA 并没有具体使用 NFT 这个术语,但其文字描述对 NFT 有所指涉,将 NFT 定义为具有独特性的、与其他加密资产不可代换(not fungible)的加密资产。
MiCA 对 NFT 的监管相对宽松,只需要遵守营销传播、信息披露、技术安全等一般性规则,不需要提交白皮书或申请许可。但是,如果 NFT 涉及版权、知识产权或其他法律问题,则需要遵守相关法律规定。
此外,如果 NFT 以「大系列或集合」形式发行,可能被视为实际上不是「非同质化」的,需遵守 MiCA 要求。
3.2 对加密资产发行人的要求
I. 其他加密资产发行人
MiCA 规定,除 ARTs 和 EMTs 以外的加密资产发行人需满足以下条件,否则不得在欧盟地区向公众提供此类加密资产,或寻求允许此类加密资产在交易平台上交易:
- 发行人是一个法人实体(可以居住在 EEA 内部或外部);
- 对于在第三国设立的发行人,管辖权属于打算提供加密资产或首先寻求在交易平台上进行交易的成员国主管当局;
- 起草符合 MiCA 第 5 条的加密资产白皮书(实用型代币和小规模加密资产除外)。白皮书包括有关该项目、发行人、所涉及的风险、所使用的技术、代币的经济设计以及代币共识机制对环境的影响(主要涉及 PoW 代币);
- 已将该白皮书通知主管当局并发布。发行商需在白皮书发布至少 20 天前通知主管当局(例如德国的 BaFin),MiCA 不要求其获得明确批准,但是有关机构可以禁止该加密资产的发行;
- 确保提供给加密资产产品的资金得到保护;
- 遵守 MiCA 第 13 条规定的业务规则的基本行为。
若发行人未履行相应的披露规则,则需要根据 MiCA 第 14 条承担不披露和错误披露的责任。
值得注意的是,MiCA 为参与代币发售的零售持有者提供了 14 天内(无需支付费用)撤回的权利。
II. 资产参考代币(ART)发行人
与「标准」加密资产不同,发布 ARTs 白皮书需要国家主管机构的明确事先批准,且此类代币须在加密交易平台上交易。
发行 ARTs 的实体需要在欧盟注册,满足某些审慎的「自有资金」要求(ART 供应量的 2%),满足储备管理标准(隔离、托管、投资等),并制定风险清理和解决方案。
III. 电子货币代币(EMT)发行人
只有经认证的电子货币机构(EMI)或信贷机构才能在欧盟发行 EMTs。与 ARTs 发行者不同,主管当局只需要通知有关 EMTs 白皮书的事宜。
EMTs 有严格的赎回义务,被禁止向持有人提供利息,并且总体上与 ARTs 发行者具有相似的「自有资金」(供应量的 2%)和储备管理的要求(例如,只允许投资高质量的流动资产)。
此外,如前所述,「重要」ARTs 和 EMTs 发行者将被约束到更高的标准(例如 3%的自有资金,以及额外的互操作性、流动性和治理要求)。而且,将由 EBA(而不是成员国金融当局)负责监督这些实体。

🌃 注:关于 ARTs 和 EMTs 的章节占据了 MiCA 的很大篇幅,这主要是冲着当时的 Libra/Diem 去的。而随着 Libra/Diem 项目终止,几乎没有什么流行的代币可以归为 ARTs 类别。
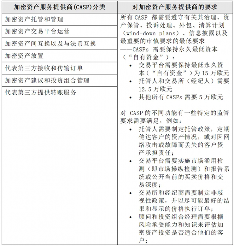
3.3 加密资产服务提供商(CASP)要求
MiCA 为加密资产交易商制定了详细的准入牌照制度,交易商需要在成员国主管当局获得加密资产服务提供商(CASP)许可。
所有 CASPs 都需要遵守有关治理、资产保管、投诉处理、外包、清算计划、信息披露以及永久最低资本等要求。对不同 CASPs 的具体要求如下:
- 托管人:需要制定托管政策并定期报告客户的资产情况。
- 交易平台:需要实施市场操纵检测和报告系统,或公开当前的买卖价格和交易深度。
- 交易所和经纪商:需要制定非歧视政策,并尽可能以最好的结果和价格执行订单。
加密资产服务(CAS) 是指以下与加密资产相关的任何服务和活动:
- 代表第三方保管和管理加密资产;
- 加密资产交易平台的运营;
- 从事加密资产与法币之间的兑换;
- 从事加密资产与其他加密资产之间的交换;
- 代表第三方执行加密资产订单;
- 加密资产的存储;
- 代表第三方接收和传输加密资产订单;
- 提供有关加密资产的咨询业务。
由上述可知,MiCA 对 CASP 的范围界定较为宽泛。任何通过商业方式提供本条例中定义为 CAS 的人都将被归类为 CASP,并且需要获得授权才能运营。只有在欧盟成员国之一设有注册办事处,并根据 MiCA 获得相关国家主管部门授权的法人,才能提供 CAS 服务。这表明,位于非欧盟司法管辖区并希望向欧盟客户积极推广和/或宣传其服务的人员必须获得完全授权。
此外,MiCA 对 CASPs 提出了两条重要要求:
审慎要求:CASPs 需要保持足够的资本以满足审慎要求。在任何时候,他们都需要拥有 ≥ 以下任一项的资金:
- 根据所提供的 CAS 服务,达到条例规定的最低资本要求;
- 上一年固定管理费用的四分之一,每年进行审查。
组织要求:CASPs 管理机构的成员应在履行职责的资格、经验和技能方面具有必要的良好声誉和能力,并证明自身有能力投入足够时间有效履职。

3.4 MiCA 对 DeFi 的监管
MiCA 要求 DeFi 协议遵守与传统金融服务公司相同的许可和 KYC 要求(这可能是很多 DeFi 协议无法或不愿承担的负担)。这让 DeFi 协议进退两难:要么转向某种程度上中心化的「混合金融」(HyFi)模式以遵守 MiCA 要求,要么完全去中心化。
完全去中心化的协议不受 MiCA 要求的约束。如 MiCA 第 22 条所述,「如果加密资产服务以完全去中心化的方式提供,且没有任何中介机构,则不属于本法规的适用范围。」
但是,需要多少去中心化(技术、治理、法律等)才能算得上「完全去中心化」?目前还很难说,但为了关闭任何可能的监管漏洞,预计门槛会很高,未来可能会有一些执行和诉讼案例涉及此问题。
如果 DeFi 项目无法证明「完全去中心化」,那么它就要根据反向咨询原则操作,即不针对欧盟客户。这意味着,那些在欧盟境外运营、拥有欧盟法律实体或提供欧元参照稳定币的项目将面临麻烦。
3.5 市场滥用规则
除了对加密资产发行人和 CASPs 的规则,MiCA 还引入了针对市场操纵和内幕交易的规则。利用内幕信息在交易活动中获利将是非法的,任何给加密资产供给、需求或价格带来错误或误导信号的活动也将被视为违法行为。
例如,在媒体(社交媒体或其他媒体)上发表关于加密资产的观点,而不向公众披露拥有者的立场和利益冲突,随后从这些观点对加密资产价格的影响中获利,将被视为市场操纵行为。
MiCA 对加密行业的影响
4.1 对欧盟加密行业的影响
欧盟在全球监管不明朗的背景下率先建立监管清晰度,可以很好地吸引世界其他地区的资本、人才和公司,尤其是那些希望发行代币的公司。随着 MiCA 的生效,离岸的非监管公司将不再能够主动针对欧盟消费者提供服务,这将有助于提升受 MiCA 监管企业在 EEA 的市场份额。
但也应该看到,MiCA 虽然是一项欧盟级别的法规,但各国可以实施的技术标准可能略有不同。对于一些已经选择通过严格制度对加密货币进行内部监管的欧盟国家(如德国、法国等),过渡到 MiCA 时代可能不会发生较大转变。但对于其他一些国家来说,这一变化可能给成员国当局带来新负担。例如,立陶宛银行董事会顾问 Rosvaldas Krušna 表示,鉴于立陶宛拥有约 580 家 CASPs,加密货币公司需要获得 MiCA 新规批准将给负责许可事宜的央行带来重大挑战。
欧洲加密倡议(EUCI)联合创始人 Marina Markezic 表示:
MiCA 的实施将促使欧盟成员国展开竞争,以期成为最具吸引力的商业和投资目的地。那些能够高效采纳 MiCA 并提供商业友好环境的司法管辖区,有望成为重要的加密货币中心,德国和法国是其中的有力竞争者。同时,爱沙尼亚、马耳他或葡萄牙等国家也可能利用其灵活的监管流程和具有竞争力的税收政策来吸引全球参与者。
EUCI 预计 2025 年欧洲将形成「更加成熟和规范的加密货币市场」,为机构和散户投资者提供法律确定性和信心,同时促进区块链技术的采用。
当然,MiCA 对市场究竟带来多大影响,最终还要看监管机构的执法实践。Marina Markezic 预计 MiCA 可能在实施中引发「相当多的混乱」。她指出,由于欧盟 27 个成员国可能对法规的解读存在差异,这将导致监管一致性面临挑战。在确定哪些项目和资产属于 MiCA 监管范围时,也存在较大的不确定性,尤其是关于哪些可以被视为「完全去中心化」的问题仍有争议。此外,行业内对 NFT 的定义尚未达成共识,这也导致部分代币是否受 MiCA 监管存在模糊空间。
上述「模糊空间」可能给行业参与者施加负担和风险,甚至导致团队和资源迁出欧盟。
4.2 对全球加密行业的影响
欧盟是世界上最大的单一内部市场,拥有 4.5 亿相对富裕的消费者。凭借其庞大的市场规模,MiCA 将说服世界各地的许多公司采用 MiCA 运营标准,甚至可能在国际范围内采用,以保持全球一体化的运营和产品。这被哥伦比亚法学院教授 Anu Bradford 称为「布鲁塞尔效应」。
同时,对于其他司法管辖区(尤其是那些没有太多金融监管经验的司法管辖区,如中国)的监管者而言,MiCA 或将为他们制定加密资产监管框架提供借鉴。比如,全球金融稳定委员会(FSB)对加密服务提供商和「全球稳定币安排」的建议就引入了 MiCA 的很多概念。
当然,这也取决于 MiCA 最终能否取得成功。如果 MiCA 最终被证明对行业、消费者和监管机构都有利,它将成为全球加密监管「示范法」。否则,其他司法管辖区或选择一条完全不同的政策路径。
Starlabs Consulting 官网:starlabsconsulting.com
投稿、内容和商务合作:starconsultinginfo@gmail.com
文章内容仅供参考,不构成投资建议,投资者据此操作风险自负。转载请注明出处:天府财经网


