今年6月份,市场上还在等着A股迎来“美容肽第一股”,半年后,由多家上市企业加持的湃肽生物就收回了扣响A股大门的手。
就在12月27日,深交所公告显示,浙江湃肽生物有限公司已撤回其创业板上市申请。此举根据《深圳证券交易所股票发行上市审核规则》第六十二条,深交所决定终止对该公司首次公开发行股票的审核。
据悉,2023年12月22日,湃肽生物向本所提交了《浙江湃肽生物股份有限公司关于撤回首次公开发行股票并在创业板上市申请文件的申请》,保荐人向交易所提交了《华泰联合证券有限责任公司关于撤销保荐浙江湃肽生物股份有限公司首次公开发行股票并在创业板上市的申请》。
这是一家拥有诸多光环的企业:客户团强大,其中包括了上市化妆品企业珀莱雅、华熙生物、丸美;赛道火热,时下备受关注的“减肥神药”司美格鲁肽的原料药是湃肽生物的产品管线之一……但这也是一家颇具争议的企业:前5大客户中,有4个是自家股,以其中的华熙生物为例,除了是客户还是股东,更是竞争对手;产能利用率偏低仍要募资新增生产线产能……
湃肽生物的IPO撤单此前就已有迹象。从时间线来看,今年7月份,公司就已收到第一轮审核问询函,迄今过去已有五个月,公司的回复始终不见下文。今年9月份,湃肽生物还因更新财务资料,主动申请中止创业板IPO审核程序。
因为湃肽生物的IPO,作为股东的华润双鹤曾多次被投资者问及相关问题,也收到了不少关注度。10月中旬,投资者还在问及相关问题。

值得一提的是,在湃肽生物的股东名单中,珀莱雅和华熙生物都是2022年6月,基本是在IPO申报前12个月突击入股。
现在,湃肽生物撤单,股东们着急吗?
01 毛利率持续下滑、产能利用率偏低
根据招股书,湃肽生物成立于2015年,主要从事多肽产品的研发、生产、销售及相关服务。目前,公司产品及服务主要包括多肽化妆品原料和多肽医药产品及相关服务。根据弗若斯特沙利文统计,湃肽生物是目前国内市场份额最大的多肽化妆品原料生产企业。
虽说市场份额最大,但从体量来看,湃肽生物年营收不过2亿多。数据显示,2020年至2022年,公司营收分别为0.86亿元、1.43亿元、2.15亿元,归母净利润分别为0.12亿元、0.39亿元、0.72亿元。2022年,公司营收和归母净利润的增长率有所下降,其中营收增长率由66.28%下降至50.35%,归母净利润增长率由225%下降至84.62%。

从具体业务来看,报告期内,湃肽生物的多肽化妆品原料销售是公司的营收主力,2020-2022年分别为53.64%、62.46%、64.61%。

从毛利率端来看,2020-2022年,公司的主营业务毛利率分别为68.54%、67.9%和65.93%,呈下降趋势。
公司披露的剔除运费影响的主营业务毛利率情况中,以2022年来看,旗下两大板块毛利率悉数下滑,仅医药产品及相关服务部分的原料药/高级医药中间体业务毛利率上涨。

按照规划,此前IPO,湃肽生物拟募12.45亿元,其中8.02亿元用于多肽产业园建设项目、1.40亿元用于药物肽研发项目、1.02亿元用于化妆品用多肽研发项目、2亿元用于补充流动资金。招股书称,未来5年内,公司计划完成“多肽产业园建设项目”、“药物肽研发项目”和“化妆品用多肽研发项目”,巩固多肽化妆品原料领域优势,同时进一步丰富多肽原料药的产品线,提升市场份额。

不过,湃肽生物主要产品的产能利用率并不高。2020到2022年,公司多肽化妆品原料粉末及原料药/高级医药中间体粉末的产能利用率分别为42.67%、61.95%、72.59%。虽持续提升,却仍不足8成。报告期内,多肽化妆品原料原液的产能利用率更是低于20%,分别仅为6.87%、18.06%、18.36%。


02 大客户身份复杂,有IPO前突击入股
300多页的招股书,最精彩的部分应该就是客户部分。
招股书显示,湃肽生物的客户集中度较高,2020-2022年,公司对前五大客户的销售收入分别为4832.87万元、7860.75万元和1.28亿元,占公司营业收入的比重分别为56.09%、55%和59.59%。就2022年而言,仅珀莱雅及华熙生物就分别为湃肽生物带来6358.14万元和3494.53万元的营收,占比分别为29.62%和16.28%。

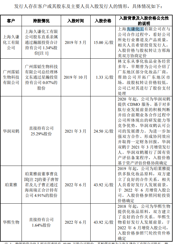
位列大客户阵营中的珀莱雅、华熙生物、久谦化工和华润双鹤,身份可不简单,因为他们既是大客户,又是股东。
其中久谦化工2019年5月入股,入股价格为15元/股;华润双鹤2021年3月以24.5元/股的价格入股,并持有公司25.29%的股份。而珀莱雅和华熙生物则都是2022年6月,基本是在IPO申报前12个月,以43.92元/股的价格突击入股。

从股东阵营来看,2015年7月,是包括刑海英、秦德志、纪东亮、施跃英、章志强、俞岳永、刑月秋、陈华、章林英等在内的16人共同出资2000万元设立了湃肽有限(湃肽生物前身)。如今,不少自然人股东已然退出,公司股权架构早已彻底改变。

在一众大客户中,华润双鹤的身份较为特殊。作为持股25.29%的第一大股东,华润双鹤是湃肽生物的关联方。招股书显示,2020年至2022年,湃肽生物向华润双鹤重大关联销售金额分别为1619.65万元、663.78万元和1117.07万元,占当期营业收入的比例分别为18.80%、4.64%、5.20%。
招股书未披露交易价格对比,公司表示:交易的定价方式为市场定价,关联交易价格公允,不存在损害发行人和其他股东合法权益的情形。未来若华润双鹤相关制剂成功上市销售,预计公司的关联交易将持续发生。


相较而言,尽管一样是大客户和股东的身份,华熙生物和湃肽生物之间并未构成关联关系。但需要指出的是,在化妆品原料和功能性护肤品方面,他们存在竞争关系。





