IPO财务造假10大案例浅析:虚增收入、少计支出、虚增资产

转自公众号“基本面力场”

造假上市,是被投资者深恶痛绝的现象,但是在巨额的资本利益面前,始终不乏有铤而走险、以身试法者。

从技术层面的角度看待财务造假,绝大多数公司都是以虚增利润作为最终目的,虚增收入、少计支出作为直接手段;同时基于资产负债表和利润表之间的勾稽关系,虚增利润就必然会导致各种类型的虚增资产。

IPO财务造假10大案例浅析:虚增收入、少计支出、虚增资产

本次研究选取了保荐制实施以来(2004年至今)中国证监会公告的行政处罚决定书涉及的10家IPO企业作为分析对象,结合COSO发布的《Fraudulent Financial Reporting,1998-2007》虚假财务报告中所列的常见财务造假手段,将这10家企业涉及到的财务造假手法分类统计如表1所示。

IPO财务造假10大案例浅析:虚增收入、少计支出、虚增资产

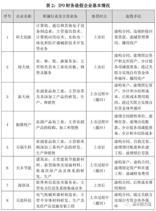
我们将10家IPO财务造假企业的所属行业及主营业务、接受处罚的时点进行了分析和梳理,主要情况如表2所示。

IPO财务造假10大案例浅析:虚增收入、少计支出、虚增资产

本文导航

IPO财务造假手法一:虚构客户

IPO财务造假手法二:虚构合同

IPO财务造假手法三:自我交易

IPO财务造假手法四:违规担保回笼货

IPO财务造假手法五:虚增合同销售单价

IPO财务造假手法六:提前确认收入

IPO财务造假手法七:虚增应收账款、预付账款

IPO财务造假手法八:虚增存货

IPO财务造假手法九:虚增固定资产、在建工程、无形资产

IPO财务造假手法十:少计提各项减值准备

IPO财务造假手法十一:虚增银行存款

IPO财务造假手法十二:少计、少结转成本

IPO财务造假手法十三:前移或后推成本费用期间

IPO财务造假手法十四:虚减费用

IPO财务造假手法十五:通过关联方实现自有资金体外循环

本文转载自基本面力场,内容可能有删改,文章观点不代表天府财经网立场,转载请联系原作者。

(8)
上一篇 2019-09-29 16:25
令人眩晕的估值:科创板热潮退去 会重蹈创业板覆辙吗?
下一篇 2019-10-05 10:44

相关推荐

  • 京东产发IPO:机遇与挑战并存,能否突围现代化基础设施赛道?

    2023年3月30日其曾首次向港交所提交上市申请,此次为重新递交招股申请文件。

    2026-01-27
    8.2K
  • 科力股份IPO:“区域+客户”双重依赖,曾多次被行政处罚

    科力股份IPO:“区域+客户”双重依赖,曾多次被行政处罚科力股份IPO:“区域+客户”双重依赖,曾多次被行政处罚科力股份IPO:“区域+客户”双重依赖,曾多次被行政处罚科力股份IPO:“区域+客户”双重依赖,曾多次被行政处罚

    科力股份自被北交所受理材料以来,共经历三轮问询。公司业绩稳定性、产品质量风险、采购情况披露、应收账款和存货等均是关注重点。

    2024-08-21 资本
    2.5K
  • 京东产发难逃IPO落空

    若无法撕掉身上沉重的地产标签,唯恐再冲击IPO的希望亦相当渺茫。

    2024-06-04
    13.7K
  • “成都智造”杀出黑马 瑞迪智驱是如何炼成的

    今日(5月13日),瑞迪智驱(301596.SZ)正式在深交所创业板挂牌上市。作为“成都智造”杀出的一匹黑马,瑞迪智驱有着怎样的前世今生?未来在自动化设备领域的主战场,它又将演绎出怎样的一番精彩? 这个生产商“行业中少有” 瑞迪智驱来自成都市双流区,全称“成都瑞迪智驱科技股份有限公司”。在招股书中,它是这样介绍自己的—— 我国自动化设备传动与制动系统零部件领域的“知名企业之一”;是“行业中少有的”同时拥有电磁制动器、精密传动件和谐波减速机产品的生产商。 ⬆️ 成都瑞迪智驱科技股份有限公司 不了解自动化设备领域的,至此可能已看得一头雾水:这是啥?这又是啥?这都是啥? 在揭开这些产品的神秘面纱之前,让我们先从熟悉的电梯说起吧。 为了让运行中的电梯准确地停在每层楼,确保进出的乘客和精准的楼层对接,我们需要使用到一种重要的安全设备——就像汽车需要刹车来停止一样,电梯也需要一种特殊的“刹车”来确保它可以在正确的位置停下来。 这个重要的安全设备,就是电磁制动器。 电梯日常的上上下下,需要它。在电梯遇到紧急情况时,失控或者发生电力故障,就更需要它来迅速制动电梯,以防止发生意外。 通常来说,一部电梯需要使用2-4个电磁制动器。你可以闭着眼睛想下,这个产品的市场有多大。 很多人不知道的是,国内电磁制动器产品历史上一直为国外垄断。目前我国很多的高端电梯所用的电磁制动器,仍以进口为主。 而瑞迪智驱作为较早从事电磁制动器自主研发的企业,通过多年不断的技术和工艺钻研,它生产的电磁制动器已成为中国电梯领域的主流制动器品牌之一,达到了国际知名品牌的同等水平。 凭借在电梯制动器上丰富的技术储备,天府财经网注意到,瑞迪智驱还成功突破了长期由国外品牌占据的高空作业平台车市场,并开始批量供货。 除了电磁制动器,瑞迪智驱的主要产品还包括精密传动件、谐波减速机等,它们都是自动化设备的关键零部件之一。 ⬆️ 以机器人…

    2024-05-13
    8.1K
  • 湃肽生物终止IPO :奇葩格局!华熙生物是客户还是股东,更是竞争对手

    湃肽生物终止IPO :奇葩格局!华熙生物是客户还是股东,更是竞争对手湃肽生物终止IPO :奇葩格局!华熙生物是客户还是股东,更是竞争对手湃肽生物终止IPO :奇葩格局!华熙生物是客户还是股东,更是竞争对手湃肽生物终止IPO :奇葩格局!华熙生物是客户还是股东,更是竞争对手

    今年6月份,市场上还在等着A股迎来“美容肽第一股”,半年后,由多家上市企业加持的湃肽生物就收回了扣响A股大门的手。 就在12月27日,深交所公告显示,浙江湃肽生物有限公司已撤回其创业板上市申请。此举根据《深圳证券股票发行上市审核规则》第六十二条,深交所决定终止对该公司首次公开发行股票的审核。 据悉,2023年12月22日,湃肽生物向本所提交了《浙江湃肽生物股份有限公司关于撤回首次公开发行股票并在创业板上市申请文件的申请》,保荐人向交易所提交了《华泰联合证券有限责任公司关于撤销保荐浙江湃肽生物股份有限公司首次公开发行股票并在创业板上市的申请》。 这是一家拥有诸多光环的企业:客户团强大,其中包括了上市化妆品企业珀莱雅、华熙生物、丸美;赛道火热,时下备受关注的“减肥神药”司美格鲁肽的原料药是湃肽生物的产品管线之一……但这也是一家颇具争议的企业:前5大客户中,有4个是自家股,以其中的华熙生物为例,除了是客户还是股东,更是竞争对手;产能利用率偏低仍要募资新增生产线产能…… 湃肽生物的IPO审核程序。 因为湃肽生物的IPO,作为股东的投资者问及相关问题,也收到了不少关注度。10月中旬,投资者还在问及相关问题。 值得一提的是,在湃肽生物的股东名单中,珀莱雅和华熙生物都是2022年6月,基本是在IPO申报前12个月突击入股。 现在,湃肽生物撤单,股东们着急吗? 01

    2023-12-28 大健康
    4.7K

发表回复

您的邮箱地址不会被公开。 必填项已用 * 标注

eight × = seventy two
Powered by MathCaptcha