连花清瘟
-
中成药点赞!连花清瘟、连花清咳双双列为治疗新冠推荐用药
近来抗新冠药物热度极高,不少中成药大受关注,连花清咳这对姊妹花也不例外。据悉,在国家中医药管理发布的《
-
新加坡老百姓怎么看连花清瘟?



随着各省市陆续迎来疫情高峰,AI Huat Lai Huat”的用户表示,“当我和我的家人咳嗽和发烧时,连花清瘟绝对有效。每次服用4粒,一日三次,第二天咳嗽和发烧都消失了。” 网友“Helen Choy”:“我用过。对我的新冠咳嗽很管用。最好吃两盒。” 网友“Kilyn Liong”表示:“不管怎样,它对我的新冠很管用。我的顽固性喉咙痛在服用后治好了。对轻症它很管用,对重症可能作用有限。看连花清瘟的成分,它是帮助我们身体泄热的。西医什么时候相信内热和堵塞了。所以中医药一直很难通过足够的临床证据而获得批准,这并不奇怪。但是我要强调的是,不能仅仅因为某些人不相信它,而磨灭它的疗效。当然,所有药都不是万能的。如果它对你没用,就不要服用它。” 用户“Jessica Jes Ng”:“这个药对我和我的家人都管用… 服用后我们感觉好多了。” “Cecile Chua”表示:“对我的家人有用(赞)” 网友“Amanda De Souza”则运用辩证的思维看待连花清瘟在新加坡不被允许宣传其新冠疗效:“当他们告诉你某些东西不管用时,它实际上是有用的。当他们告诉你某些东西有用时,实际则不然。” “Sy Lee”表示:“神奇的药物,很多人都已经使用过,现在却要检验这检验那的…… 如果它没用或者有副作用,那现在会是什么样?马后炮!” 用户“Anne Lim”说,“当我丈夫感染时(在德尔塔那波)是管用的。它帮助祛除体内的‘热’,他感觉好多了。” “Danny Chi”评论:“当我和我的家人感染新冠时,连花清瘟很有用。” “Michelle Kueh”留言到:“当你出现咳嗽、感冒和喉咙痛,类似ARcardi 151(笔者注:一种朗姆酒)。因此个人感觉如果症状很难受,能压得住药效,它就会帮助缓解症状。” “Chew Ada”表示:“对我和我的家人都有效。这种药最好在饭后服用,它可能会让你腹泻。” “Ro…
-
连花清瘟获北京市《新冠病毒感染者用药目录(第一版)》推荐
近期,为加强合理用药指导,北京市卫生健康委组织药学、临床和中医专家,结合北京市气候特点,参考本轮疫情用药诊疗实际,制定北京市《新冠病毒感染者用药目录(第一版)》。 此版用药目录按照中西药分开的原则,是对国家第九版诊疗方案中推荐用药的完善和补充,针对发热、咽痛等6类中医诊断症状推荐使用新冠肺炎等疫情防控中发挥重要作用。作为国家中医药重大成果“三方三药”之一,连花清瘟成为国家卫健委《新型冠状病毒肺炎诊疗方案》(试行第四/五/六/七/八/九版)及国家中医药管理《新冠肺炎感染者居家中医药干预指引》推荐用药。连花清瘟上市至今近20年,累计应用11亿余人次,应用广泛、用药安全、疗效确切,使其在我国及世界新冠肺炎疫情防控中发挥了积极作用。
-
感染新冠居家治疗:如何科学使用连花清瘟、连花清咳
近日,重庆市卫生健康委员会印发《中医药新冠防治居家健康指引》(以下简称《指引》),连花清咳片等一大批药品被推荐。 据悉,本次《指引》结合《新型冠状病毒肺炎诊疗方案(试行第九版)》《重庆市金银花、炙麻黄、绵马贯众、板蓝根、石膏、薄荷脑、广藿香、红景天、鱼腥草、大黄、炒苦杏仁、布洛芬混悬液。相较于布洛芬缓释胶囊,混悬液退烧效果更好,对于新冠导致的高烧也有不错的效果。 针对鼻塞、流涕、咽痛等症状,使用连花清瘟可以显著改善。连花清瘟胶囊的用法用量是一次4粒、一日3次;连花清瘟颗粒是一次1袋、一日3次。同时,为避免刺激脾胃导致脾胃虚弱,引起腹泻,建议在饭后半小时服用;不宜长期服用,针对新型冠状病毒肺炎轻型、普通型人群,疗程7天-10天基本可以有效缓解病症,而对于有严重基础疾病的患者,应当到正规
-
连花清瘟:融汇三朝名方,临床实证应用安全
近日,国家中医药管理局发布《连花清瘟胶囊(颗粒)为其中推荐用药。据悉,连花清瘟是应用中医络病理论指导研发的用于治疗病毒类呼吸系统传染病的代表性中成药,在S
-
连花清瘟荟萃治疫“三朝名方”
疫之为病,历史悠久。根据《中国疫病史鉴》的不完全统计,从西汉到清末,中国至少发生过321次大规模瘟疫。我们的祖先运用中医中药一次又一次地战胜了瘟疫,保障了中华民族的繁衍生息,使得五千年华夏文明得以传承至今。 相比之下,我们何其有幸生于华夏,能有中医药的庇护。我们的中医药不仅在古代庇护了我们的祖先,也在现代发挥了重要作用。 遵循中医药发展规律,“传承精华,守正创新”,在流感和新冠疫情中做出重要贡献的新冠肺炎90%以上的有效率,也充分反映了麻杏石甘汤的有效性与科学性。 明代吴又可《温疫论》大黄 中国古代灾荒疫病频发,尤其明代更是瘟疫的多发期。 对于当时的情况,《明通鉴》记载:“京师大疫,死者无算”,也就是说死于瘟疫的人多到无法计数。《崇祯实录》也记载:“京师大疫,死亡日以万计”,甚至到了“丁尽绝,无人收殓”的地步,可见当时的疫情有多严重。 医师吴又可在治疗瘟疫时发现,在用石膏退热的基础上,加用大黄通大便,可以更快地驱邪外出,防止疾病进一步恶化,也就是“先证用药,截断病势”,这也是中医“治未病”思想的体现。针对这种情况他在《温疫论》中提出了治疗瘟疫“下不厌早,下不厌频,驱邪务尽”的理论。肺与大肠相表里,所以使用大黄可以通过泻下通便实现通腑泻肺、清肠安肺、清泻肺热的作用。 在当时,明代医家对大黄格外重视,有人称大黄为荡涤积滞的“良将”,就连《西游记》也借悟空、沙僧之口称赞大黄。比如,当悟空在祭赛国行医,使用大黄的时候,沙僧说道:“大黄味苦,性寒无毒,其性沉而不浮,其用走而不守,夺诸郁而无壅滞,定祸乱而致太平,名之曰将军”。 清代吴鞠通《温病条辨》银翘散 清代乾隆年间,突发大范围瘟疫,一时间满街都是送殡的魂幡、散落的纸钱,病痛和恐慌不断蔓延。 当时的名医吴鞠通注意到,尽管运用麻杏石甘汤和大黄能够让患者最终转危为安,但许多瘟疫患者在发病期间仍会出现明显的发烧、嗓子肿疼、头痛、周身酸痛,…
-
咳嗽频发,止咳药怎么选?
当前,各地感染者暴增,叠加冬春季流感高发,咳嗽咳痰等症状普遍存在。同时,止咳药市场集中度相对较低,药店该如何选品?患者又该如何选药? 冬春季流感高发,止咳用药市场旷阔 12月14日,据国家卫健委官网消息,即日起不再公布无症状感染者数据,愈来愈多民众对“当好自身健康的第一责任人”有了更深感触。从北京市卫健委公布的北京市定点医院救治的本土医疗机构终端呼吸系统疾病中成药销售额超过400亿元。 疫情爆发后,受客流量减少及防控政策等影响,该大类的销售规模在2020年开始逐步下滑,但随着2022年政策调整,预计呼吸系统疾病中成药在药店的市场份额会保持在20%以上,仍是实体药店终端最畅销的中成药品类。 有零售药店药师反馈,在民众认知度方面,不同于感冒药中认知度一骑绝尘的连花清咳片被两次提及。 连花清咳片是继连花清瘟之后,
-
汇聚三朝名方,连花清瘟在三次抗疫中发挥重大作用
自连花清瘟等“三药三方”发挥了重大作用,连花清瘟更成为国家诊疗方案、各省治疗方案推荐次数最多的中成药。其实连花清瘟不仅治疗新冠肺炎,对流感以及S
-
山东印发新型冠状病毒肺炎中医药防治方案,连花清瘟、连花清咳双双获推荐



大众网·海报新闻记者 岳霄远 通讯员 赵奇 济南报道 12月13日,为进一步发挥中医药在连花清瘟及其“姊妹药”甘草)宣肺泄热,明代叶文龄《医学统旨》清金化痰汤(黄芩、桑白皮、贝母、陈皮)合清半夏、前胡清泄肺热,化痰止咳,山银花、连翘、牛蒡子清热解毒,透热达表,大黄通腑泄肺。全方顺应肺之生理特性,以宣肺祛邪为主,清泄肺热,化痰止咳,使邪气去,痰火消,咳嗽咳痰症状好转。 一项《连花清咳片治疗轻型、普通型COVID-19的疗效和安全性的随机对照多中心临床研究》表明,连花清咳片治疗新冠肺炎临床缓解率达到98.61%,咳嗽咳痰缓解中位时间分别缩短3天,胸部CT表现改善率提高14%,可明显改善新冠肺炎患者咳嗽咳痰症状,提高呼吸功能,减轻肺损伤。同时,连花清咳片还针对新冠病毒在多家国内重点实验室和药物安全评价中心开展了系列药理学研究。基础研究结果证实,连花清咳片在体外、体内均可抑制新冠病毒复制,并降低肺组织炎症,改善肺间质组织增生,抑制感染后体重降低,同时可调节系统性免疫功能。 系列基础临床研究也表明,除新冠肺炎外,对于上呼吸道感染、气管-支气管炎、肺炎、慢阻肺等疾病引发的咳嗽、咳痰治疗,连花清咳片同样具有止咳、化痰、清肺等多重优势,且是纯中药,安全性高。它起效迅速,能明显缩短单位时间咳嗽、咳痰次数,减轻气道炎症引起的气道高反应性,缓解气道痉挛,具有显著的镇咳作用。同时,它能通过减少痰液生成,稀释痰液黏度、促进痰液排出,来通畅呼吸道。 中医药在呼吸系统疾病治疗方面具有疗效确切、不易产生耐药性、安全性高等特色优势。针对新冠肺炎病程不同发展阶段,连花清瘟重于“清瘟解毒”,重在抗病毒、抗炎,退热和改善乏力等全身不适;连花清咳侧重于“化痰止咳”,改善新冠肺炎患者咳嗽、咳痰症状;二者治法上相互协同,临床可联合应用。
-
连花清瘟不能与布洛芬一起吃?专家:间隔半小时服用安全性大
大众网·海报新闻 记者孙海燕 近期,国家中医药管理发布的《连花清瘟与
-
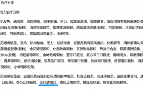
贵州省新冠病毒感染者居家中医药干预指引发布,连花清瘟、连花清咳获推荐
12月16日,贵州省中医药管理局发布《贵州省新冠病毒感染者居家中医药干预指引》,在其成人治疗方案推荐用药中,针对症状以咽痛、发热为主,或伴肌肉酸痛、乏力,或咳嗽者,推荐服用连花清咳片等,疏风清热,化湿解表,清热解毒。针对症状以咳嗽为主者,推荐连花清咳片等宣肺止咳。 连花清瘟作为防控甘草)宣肺泄热,明代叶文龄《医学统旨》清金化痰汤(黄芩、桑白皮、贝母、陈皮)合清半夏、前胡清泄肺热,化痰止咳,山银花、连翘、牛蒡子清热解毒,透热达表,大黄通腑泄肺。全方顺应肺之生理特性,以宣肺祛邪为主,清泄肺热,化痰止咳,使邪气去,痰火消,咳嗽咳痰症状好转。 一项《连花清咳片治疗轻型、普通型COVID-19的疗效和安全性的随机对照多中心临床研究》表明,连花清咳片治疗新冠肺炎临床缓解率达到98.61%,咳嗽咳痰缓解中位时间分别缩短3天,胸部CT表现改善率提高14%,可明显改善新冠肺炎患者咳嗽咳痰症状,提高呼吸功能,减轻肺损伤。同时,连花清咳片还针对新冠病毒在多家国内重点实验室和药物安全评价中心开展了系列药理学研究。基础研究结果证实,连花清咳片在体外、体内均可抑制新冠病毒复制,并降低肺组织炎症,改善肺间质组织增生,抑制感染后体重降低,同时可调节系统性免疫功能。 系列基础临床研究也表明,除新冠肺炎外,对于上呼吸道感染、气管-支气管炎、肺炎、慢阻肺等疾病引发的咳嗽、咳痰治疗,连花清咳片同样具有止咳、化痰、清肺等多重优势,且是纯中药,安全性高。它起效迅速,能明显缩短单位时间咳嗽、咳痰次数,减轻气道炎症引起的气道高反应性,缓解气道痉挛,具有显著的镇咳作用。同时,它能通过减少痰液生成,稀释痰液黏度、促进痰液排出,来通畅呼吸道。 中医药在呼吸系统疾病治疗方面具有疗效确切、不易产生耐药性、安全性高等特色优势。针对新冠肺炎病程不同发展阶段,连花清瘟重于“清瘟解毒”,重在抗病毒、抗炎,退热和改善乏力等全身不适;连花清咳…
-
大疫出名方,连花清瘟是我国中医药抗疫的重大成果
ARS都是由病毒侵袭人类引起的疾病,中医学称之为瘟疫,我国有2000多年防治瘟疫的经验。近年来,随着医学界的深入研究,中药的广谱抗病毒作用得到了科学证实。以岭药业紧急调配,捐赠约1680万港元的防疫物资,包括20万盒连花清瘟胶囊,支援香港疫情防控。 连花清瘟不仅在国内抗疫中发挥了重要作用,而且为海外抗疫提供了中国方案,获得了海外的一致赞誉。截至目前,连花清瘟已在巴西、菲律宾、印度尼西亚、加拿大、柬埔寨等近三十个国家和地区获准上市,成为中药进入国际抗疫前线的有效药物。
-
连花清瘟防治新冠肺炎的优势
面对当下疫情,除了做好日常防护外,备好对症药物十分关键。新冠肺炎联防联控机制科研攻关组筛选出的有效药物“三方三药”的代表,对于新冠肺炎具有良好的防治优势,并且得到了国内很多科研院所的基础和临床研究证实。 三朝名方保障抗疫作用发挥 连花清瘟是运用中医络病理论探讨外感温病及瘟疫传变的规律及治疗,提出“积极干预”治疗对策,制定“清瘟解毒,宣肺泄热”治法,研制出的一个复方中药。其组方汲取2000年中医药防治瘟疫的经验,融汇了三朝名医治疗疫证的用药精华,以汉代张仲景《伤寒论》中专治疫病的麻杏石甘汤与清代吴鞠通《温病条辨》中专治疫病的银翘散化裁,汲取明代吴又可《温疫论》治疫证用大黄经验,让毒热之邪从大便排出。现代药理研究发现,连花清瘟具有良好的退热、止咳、抗炎、抗病毒作用。辛凉宣肺与泄热,可以解决患者的发热问题;清肺止咳平喘,可以改善患者的咳嗽不止,呼吸困难;抗炎抗病毒作用可以抑制病毒的复制,抑制系统性炎症反应。所以连花清瘟对感冒、流感、新冠等病毒传染性外感热病具有普遍的治疗效果,都能起到防治作用。 无论是感冒、流感,还是新冠,患者都会出现发热、咳嗽、痰黏不能咳出、咽痛、乏力、肌肉酸痛等这样一个症候群,这都是病毒在人体内繁殖造成的,尤其侵害呼吸道。毒邪进入了人体怎么让它尽快排出呢?中药连花清瘟在治感冒、抗流感、防治新冠方面有这样的特点,可以全面清除患者体内毒素。首先,该药可通过发汗、清肺泄热、下排毒火三个途径让体内蓄积的内火及毒素从人体排出,达到根治目的。用药也正是这种布局,薄荷、麻黄微微发汗以发散外邪,让外邪从汗而出;贯众、板蓝根、银花、连翘、石膏等清肺泄热,体内毒火肃清了,全身不适的内在基础就消失了;大黄下排毒火,让体内蕴积的火热、毒素随大便下排而出。连花清瘟另一个特点是应用了红景天。红景天生长在高寒、高海拔地区,可以提高人体抗疲劳、耐缺氧能力,具有增强免疫作用,可以提高抗病康复能…
-
辨病与辨证相结合!连花清瘟组方治新冠肺炎的依据是什么?
瘟疫是中医对具有强烈传染性并能引起流行的急性传染病的统称。两千多年前的《黄帝内经》称之为“五疫”。明代吴又可在《温疫论》中总结其发病原因为感受天地间别有的一种异气,又称为疠气、杂气、戾气。尽管表述不尽相同,但历代医家一致认为这一类疾病具有传染性强、发病急、传变快、病状表现相似、危重死亡多发的致病特点。并且同一种瘟疫的致病特点、病程演变及临床表现具有高度的相似性,常呈现出群体性发病,也就是《黄帝内经》所说的“五疫之至,皆相染易,无问大小,病状相似”。 用通治方治疗瘟疫的理论依据 中医诊疗始于“辨病”,成书于西汉的《五十二病方》是现存最早的体现“辨病论治”思想的医方书。《黄帝内经》确立了中医辨证体系,也是中医学“辨病论治”理论之起源。张仲景《伤寒杂病论》的六经辨证与杂病诊疗模式,奠定了中医辨病与辨证相结合的思想基础。古代中医学之“辨证论治”特点表现为以病为纲,以证为目。当西风东渐,汇通派医家开创中西医结合诊疗思路之后,随着科学技术的不断发展,现代中医临床应用西医疾病诊断结合中医辨证分型治疗的病证结合模式逐渐形成。此种诊疗模式貌似兼取中西医学之所长,然其忽略了对于中医学本身早已存在的“辨病论治”内涵的深入探讨与研究应用。 病是指以中医理论为指导,对患者症状、体征、病因、性质、部位及体质进行全面分析与辨别,进而作出疾病种类的诊断,它是中医对疾病本质的认识。证是疾病过程中对某一阶段或者某一类型的病理概括,一般由一组相对固定的、有内在联系的、能揭示疾病某一阶段或某一类型病变本质的症状和体征构成,反映阶段性的疾病本质,不能把握疾病总体病变规律。正因如此,瘟疫的防治须辨病论治与辨证论治相结合,辨病论治是主要模式,在病因、病理、病位都很明确的前提下,采用专病专方目标明确疗效更有保障;辨证论治是其必要补充。 “通治方”是实现辨病论治的基本途径,通过辨病论治把握瘟疫的病因、病机及致病特点,针对瘟…
-
常备药连花清瘟能否与西药一起服?答案在这里
ARS、甲流、布洛芬等西药均列为新冠肺炎感染者居家常用药物。一项针对112例儿童的连花清瘟和布洛芬颗粒等西药联合应用的临床研究,结果显示联合应用与单用布洛芬颗粒西药不良反应发生率无差异,未见肝肾功能损。一项提取近10年全国18家三甲医院应用连花清瘟的真实世界研究,显示连花清瘟与抗感染药、解热镇痛抗炎药、祛痰止咳药、扩张支气管药、保护胃黏膜药联合应用,疗效确切,安全性良好,并未见严重不良反应的报道。另有一项来自全国16家三甲等医院的医疗信息系统数据分析显示,连花清瘟与乙酰氨基酚、布洛芬、乙酰水杨酸等药物联合应用,安全性良好,未见连花清瘟相关的肝肾功能损伤不良反应。 国家不良反应监测中心报告显示,连花清瘟胶囊自上市截止2022年11月30日,累积销售量约424亿粒。按照口服一次4粒,一日3次,3天作为一个疗程估算用药人数约11.79亿人次,不良反应发生率0.10‱(十万分之一)。根据国际医学科学组织委员会 (CIOMS) 推荐,其不良反应发生率属于非常罕见级别,未见与连花清瘟相关的肝肾功能损伤不良反应。 经检索,截止2022年11月,国家药品不良反应监测中心发布的“药械安全警示”、国家药品监督管理局发布的“药品说明书修订公告”和药品不良反应信息通报等药械安全性提示均未曾涉及到连花清瘟。从目前监测情况来看,该品种的风险低,且该品种说明书中不良反应、禁忌、注意事项等用药安全方面的提示已较为充分,产品说明书中列出的常规药物警戒措施基本可以满足临床安全合理用药的需求。 通过综合各项研究结果可以得知,连花清瘟常规联合解热镇痛药物(如布洛芬)临床安全性良好。同时,解热镇痛抗炎药对乙酰氨基酚、布洛芬等说明书均提示具有肝肾毒性,严重肝肾功能不全者应慎用,严禁过量和反复多次使用。因此特别提示广大家庭,连花清瘟与布洛芬联合使用时,需重点关注是否存在解热镇痛药物使用禁忌情况,在医师指导下联合使用。