越秀地产
-
广州房企最后的希望,越秀地产又收一笔“投资”
这几年,行业寒冬,越秀却一路逆势扩张,活成了广州房企“最后的希望”。
-
越秀·望悦丨2024成都主城高端代表作品已取证



越秀·望悦社区艺术馆近日揭幕,迅速引发关注。该项目由越秀地产打造,秉承“非城央之地不选”的择址观,已打造多个高端项目。艺术馆以隐奢为格调,采用奢石奢材铺装,营造出隐奢质感与幽静氛围。景观呈现融合苏州留园与成都在地文化元素,以“一轴三重九境”为骨架,打造移步异景的游园体验。下沉隐奢艺术会所是最大亮点,汇聚多位艺术名家大作,提供高端圈层运动方式和私享空间。大面积落地玻璃窗融合私享性与视野感,呈现隐逸雅奢的生活氛围,让宾客切身体验隐奢理念带来的生活与美的享受。
-
瞄准保租房&消费赛道,越秀公募REITs全速前进
当前越秀正在开展多层次REITs产品体系建设,除了推动公募REITs的上市发行,越秀也正在积极探索发行私募REITs。
-
越秀成都| 2024改善上新·大师造生活质感,全面升级改善标准
“当我们在谈论改善时,我们到底在谈论什么?” 是房子面积不断的增大? 是居住环境不断提升? 亦或是社区功能不断的丰富? 不同的人对改善有着不同的见解。在过去几年,人们对物理意义的“家”空间有了越来越真实而深刻的体验,也愈发希望它能满足我们更多的情感需求。对于我们来说,家是盛放最完整自己的一个地方,它与我们共同生长、共同疗愈、共同记录,温馨、浪漫、开心、舒适……,家亦像我们给生活找到的一个确定的锚点,在迈向更大的世界之前,安顿好自己的灵魂。 越秀湖与白实拍图,以实际交付为准 而随着时代的变迁和社会的发展,家庭结构悄然变化,居住需求不断焕新,越秀地产认为,改善,并不单单是人居环境的品质提升,更是一种生活氛围与人生境界的进阶与升华。 2024,越秀地产中西部区域改善上新,在新旧交替的关头,从城市设计、场景运营、空间美学等维度,集萃41载大师修为,以“大师造”质感重新精进改善,为生活赋予新的体验。 大师造——越秀地产品牌沉淀精进 对于改善来说,它并非是一种静态,而是在一直变得更好的路上不断精进的过程,是将越秀地产数十载匠人修为凝萃后从量变形成质变的过程,是将从生活中发掘的信仰重新深耕于土地之上的过程,是将美好生活的艺术,以可见、可触摸的方式呈现出来的过程。 一直以来,越秀地产不断向前,在对城市改善的同时亦在自我改善,通过41载的品牌沉淀,带着从粤港澳大湾区到中西部区域持续深耕的经验和从广州IFC、ICC大楼等地标建设中萃取的修为,不断对城市和人居回应着新的答案。 2023全年,越秀地产累计合同销售金额约为人民币1,420.3亿元,同比上升约13.6%,累计合同销售面积约为445.08万平方米,同比上升约7.5%。累计合同销售金额约占2023年合同销售目标的107.6%,超额完成2023年合同销售目标。 而在越秀地产的强大基因影响下,越秀地产中西部区域亦笃定前行,进取不止,2023年…
-
越秀·湖与白|树德领办九年制教育,填补怡心湖教育拼图



作为城南湖滨的升级之作,第三代产城湖怡心湖,近期也迎来了与石室天府中学类似的九年制全龄教育学校,由树德中学领办,让怡心湖一跃跻身拥有名校的板块行列。 2024天府怡心湖成果发布会实拍图(图源双流发布) 可以直升的市直属学校,整个成都都难得一见 在城南初代锦城湖边,有全城南家长都希望孩子就读的学校——石室天府中学。 石室天府中学与成都其他中学不一样的地方,就在于它的九年制学制,一站式串联小、初两个阶段,并且小升初不同于其他片区的大摇号模式,是直接百分百直升,相当于孩子只要就读,两个阶段都会就读名校,所以这样的市直属九年制全龄教育学校,放在整个成都,都是十分抢手的存在。 石室天府中学实拍图(图源石室天府中学官微) 1、家门口的九年制学校,承包孩子的双阶段成长 成都的升学模式一直都比较特别,小升初通常会采取几个片区共同摇号的模式,这样的方式在促进教育公平的同时,也让孩子的升学存在许多的不确定因素。但这一次落址怡心湖的树德领办九年制学校,小升初可以百分百直升,免去升学时候诸多不确定的烦恼,且学校的选址距离越秀·湖与白、曦悦府,均一街之隔。约50m的距离,可以让孩子实现家门口就规划有名校。 越秀湖与白、曦悦府与九年制学校位置示意图 2、树德领办,为怡心湖赋名校光环 (1)成都初代名校——树德中学 树德中学,成都人们也叫它九中。是成都市的初代名校,最早创办于民国时期,自创办以来,培养了无数优秀的学子,重点大学、本科的上线率多次居成都中学榜首,在2013年,被评为四川省首批一级示范性高中;2014年,又成为全国首批中国大学先修课程(CAP)试点学校。现如今,以树德为名的学校仍旧是不少成都学子的奋斗目标。 (2)领办学区,引入树德中学培养模式,为怡心湖赋名校光环。 树德领办的学校,无一不引入树德中学的培养模式,力争向树德中学的教育靠拢。如今怡心湖拥有树德领办的九年制学校,就是引进了树德中学…
-
戚金兴自揭滨江地产发展困境 未否认卖身国企的可能
滨江在造房上有两把刷子,但运营能力不足也是其明显的短板。
-
越秀地产骚操作不断:涉嫌虚假宣传刚被立案调查,又把办公楼当公寓卖
老牌房企越秀地产,最近在武汉的两个项目遭遇业主投诉和举报。
-
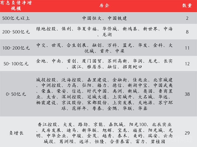
100家上市房企有息负债规模近8万亿 相当于两个湖南省的GDP



天府财经注意到,2019年全国31省份GDP排名中,除广东、江苏外,其余29省份GDP均不到8万亿,其中排名第9的湖南省2019年GDP总量为39752.12亿元。
-
广东楼市前4月成交下跌 珠三角房价仍坚挺
广东省房地产协会20日通报,今年前4个月,广东商品房销售面积2250.79万平方米,同比下降10.5%;销售额2085.46亿元(人民币,下同),同比下降8.1%