来源:地产大咖荟
有“广州地产教父”之称的城启集团董事长杨树坪再次遭遇沉重打击。

2021年8月23日,ST粤泰收到控股股东广州粤泰控股集团有限公司(以下简称“粤泰控股”)的通知,粤泰控股、广州豪城房产开发有限公司(以下简称“广州豪城”)、广州新意实业发展有限公司(以下简称“广州新意”)、广州建豪房地产开发有限公司(以下简称“广州建豪”)于8月20日收到广州市中级人民法院的《民事裁定书》,这4家公司被申请破产清算。
除此之外,广州城启集团有限公司(以下简称“广州城启”)也被申请破产清算。
这样,杨树坪旗下5家公司合计持有的ST粤泰46.49%股权被申请破产清算。
目前,杨树坪名下硕果仅存的还有西藏棕枫创业投资有限公司(以下简称“西藏棕枫”)。
广州一位地产专家说:拿了一手好牌,却将其打烂,是杨树坪今天悲情结果的重要原因。
成败皆因思想前卫
熟知杨树坪的人知道,思想前卫、思路活,成就了他,也让他在迈入人生巅峰之时,又迅速跌入人生谷底。
早在1995年,38岁的杨树坪,还是一个地产新兵,从铁路行业工作转型到地产行业,杨树坪能够打破国企的“垄断”,并且迅速崛起,靠的就是思路活,对地产行业有着超前的理解。
在当时,开发商们热衷于开发建设面积100平米以上的大宅,杨树坪却反其道而行之,瞅准市场的需求和空白点,与人合作开发广州“晓港湾”地产项目,创新地打造30-50平方米的小户型住宅,挖到第一桶金。
1997年,杨树坪与人合作开发的侨诚花园取得空前成功,也藉此成为身家近亿元的地产富豪。
广州外来人口较多,但是若没有广州户口,孩子读书的难题愁煞无数家长。杨树坪找到了这一市场突破口,迅速筹措与其他单位合作,以“50平方米配一个广州户口指标;80平方米配两个户口指标”的营销模式直抵家长心坎。还未开工,所得预售款已足够完成建设工程。
此后,杨树坪第一个提出“为买家入户广州”、第一个在小区建设并引入优秀学校。一系列的创新,让“城启系”成为广东最优秀房企的代名词之一。
2001年、2002年,城启集团连续两年入选广州市综合开发建设投资集团年度十强。
此后,杨树坪又再向前进一步,2006年9月13日,东华实业向杨树坪控股的粤泰控股和机构投资定向增发10亿股,募集29.5亿元。自此,粤泰控股成功入主东华实业,随后更名为粤泰股份。
接下来,粤泰集团通过股权转让以及资产置换等手段,将广州、北京等地的优质资产与东华实业的不良资产置换,优化了上市平台的价值,资产版图进一步扩大。
彼时的杨树坪可是红极一时。城启集团是可以与保利、富力、合生创展等地产企业相媲美的。
可是,就在杨树坪风生水起之时,却发生了让他懊悔一生的事情。
2005年前后,地产商改规划调整容积率以追求利润,是地产开发常用的手法。
但是此事迅速引起主管部门的注意,广州市政府整改规划问题,竟然发现城启集团伪造行政公文印章30宗,10年超建20万平方米,欠缴国家各项款额总计高达30亿元。
这不知道是“头脑活络”杨树坪的杰作,还是其手下人所为。
总之因此,城启系旗下多个项目被查封,接下来,整个地产开发业务陷入瘫痪,并且被罚7亿元。
这是城启系走下坡路的重大转折点。杨树坪的事业迅速跌落谷底。
随后,杨树坪淡出公众视野,潜行在北京和海南等地,刮骨疗伤,试图东山再起。这一归隐就是近十年。
两次踏入同一条河
古希腊哲学家赫拉克利特说:人不能两次踏入同一条河。这句话的哲学含义可以引申为人不会犯同样的错误。
但是,杨树坪恰恰是同样的错误再次犯,导致了最终的大溃败。
归隐期间,不服输的杨树坪一直希望让城启系东山再起。
2007年,东华实业(后更名为粤泰股份)的营业收入是11.86亿元,到2013年下滑至4.896亿元的谷底。
2013年底,杨树坪再次开始不断通过资产重组向粤泰股份注入城启集团和粤泰集团旗下优质资产。
直至2014年,粤泰股份才开始慢慢有所起色,当年总营收为8.91亿,同比增幅82.06%;归属母公司净利润6154.39万元,同比增长143.06%。
2017年,粤泰股份的营收再上大台阶,当年实现营收56亿元,同比大幅增长了487.12%,利润16.12亿元。
短暂的小辉煌,让杨树坪看到了重振旗鼓的希望。
但是这次业绩的上涨,得益于粤泰股份出售了多个资产所致。
让杨树坪没有料到的是,2018年广州楼市调控收紧,城启系再度爆发危机。
除了市场的因素,城启系管理规范意识淡薄、屡次违规操作,也是爆发危机的诱因。
2020年5月6日,广州市住房和城乡建设局发布一则行政处罚决定书,粤泰股份因存在未取得商品房预售许可证销售房屋、收取预付款的违规行为,被罚6.7万元。
今年3月12日,ST粤泰公开的一份上海证券交易所的纪律处分决定书显示,ST粤泰在信息披露、规范运作方面,实际控制人暨时任董事长兼总裁杨树坪在股票买卖、信息披露方面,有关责任人在职责履行方面存在违规行为。
地产分析师严跃进认为,屡次违规操作,说明了城启系在经营管理上的,或者内部操作不合规。
这也说明,当年7亿买来的教训,并没有让杨树坪真正重视管理的规范操作。
更为严重的是,杨树坪还被人爆出在境外设赌。
时间回溯到2006年,当年佛山市中级人民法院审理了一桩赌博案。案件最终判决认定:2000年7月至2001年2月期间,被告人崔国权伙同杨树坪(另案处理),以大量攫取金钱为目的,各投资人民币500万元在我国云南边境外两公里的缅甸勐拉皇家娱乐公司承包经营“黄金厅”、“金利厅”两个赌场,并招揽了多名地产大佬,其中有在地产界鼎鼎大名的余某某、张某、吕某等人先后前往上述赌厅赌博。
2006年11月,崔国权因开设赌场被追究刑事责任,最终佛山市中级法院以犯赌博罪,判处其有期徒刑一年六个月,而赌场合股人同案犯杨树坪却作“另案处理”,变成另案不理,未受任何刑罚。此后,感觉判决不公的崔国权多次提出实名举报,反映杨树坪赌博刑事责任尚未处理,引起佛山市公安和检察院的高度重视,佛山警方再受理杨树坪境外涉赌案。
一手好牌被打烂
在外界看来,杨树坪手握众多优质地产资源,就像打牌时,手握了一把好牌,如果认真做,城启系还是有机会做大的。
然而,在“规划门”事件后,杨树坪希望分散城启系在全国的投资,将重心向外拓展,并且加大了在地产业务以外的投资。
城启系开始转向多元化发展,入股广州证券,并购湖南郴州的矿山,收购中国第三大银矿云南银矿、柬埔寨最大的金矿、内蒙古两个超大型煤田等,让城启集团的资金链不断地收紧。
仅以粤泰股份来看,截至2018年底,其短期借款约37.2亿元,一年内到期的非流动负债高达29.73亿元,而截至2018年底其手持现金只有约3.91亿元,资金缺口高达63亿元。
因为资金紧张,城启系在2018-2019年度合计占用粤泰股份34890.88万元,直至2021年4月29日才通过以资抵债的方式向粤泰股份归还全部资金。
城启系还尝试通过信托和资产管理的方式融资,但收效都甚微。杨树坪不得已将持有的粤泰股份股权绝大部分质押出去:粤泰控股及其一致行动人累计质押本公司的股份总数占公司发行股本总数的63.45%,占粤泰控股及其一致行动人合计持有本公司股份总数的98.90%。
但这些方式融来的资金依然是杯水车薪。
这时,不得已,城启系再次变卖资产。ST粤泰先是转让沈阳安泰房地产开发有限公司的合同权利义务及出售债权以及终止收购沈阳市的沈阳万盈置业有限公司100%股权,获得约12.58亿元的收益。
但是,令人意想不到的是,粤泰股份转手以22.8亿元的现金收购城启系从原李嘉诚处收购的大型商业地产项目江门碧海银湖。
资本市场开始用脚投票。就在粤泰股份决定收购江门碧海银湖之后,粤泰股份经历了断崖式下跌。短短一个月时间,股价就从6元下跌至2.89元,股价腰斩,其后股价又一路下跌至最低1.83元。
随着粤泰股份的股价不断下跌,杨树坪面临着随时爆仓的风险。
为了稳住股价,2019年,粤泰控股称将会耗资4亿-10亿元增持粤泰股份,但最后却因为囊中羞涩,变成了忽悠式增持。
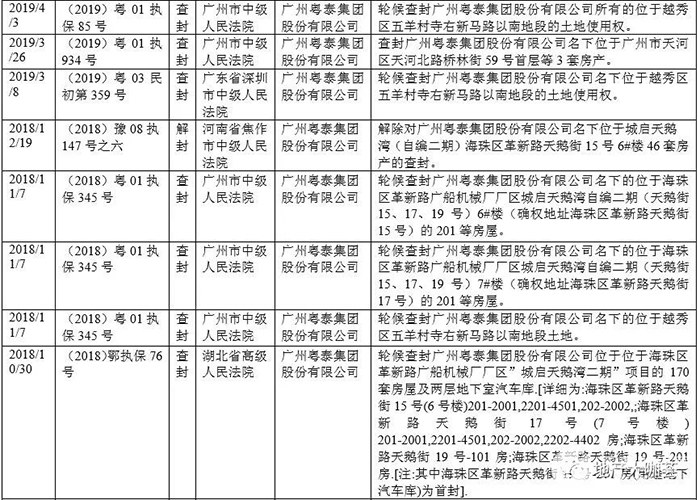
但这时,粤泰控股和城启集团由于逾期借款和各种诉讼,共有24个账户被冻结,被冻结账户余额为7165.07万元,账面价值46.48亿元的开发项目和物业被查封,对子公司江门市悦泰置业有限公司55%的股权以及8.37亿债权被司法冻结。
不得已,城启系再次决定卖子求生。2019年6月9日,粤泰股份发布公告称,将其旗下56个项目对价63.97亿元卖给世茂房地产。
但获得了世茂近64亿元输血的粤泰股份并没有拯救自己。
不过让我们看一下杨树坪拿的什么好牌被打烂了。
在未与世茂合作前,天鹅湾一期全部售完,二期却一直未能面世。在阳光家缘网站上,查到天鹅湾二期项目销售情况较好,有99套已经销售,还有57套没有销售。

另外一个位于黄金地段的越秀区寺右南二街上的嘉盛大厦在粤泰股份手中竟然开发了长达19年,原因是债务不清。
嘉盛大厦转手世茂后,才被盘活,现更名为世茂天越,阳光家缘显示其2019年拿到预售证,已售套数174套,未售套数54套,不过其售价从原先的16万降至15万元/平方米。
另外一个位于越秀区东华西路的荣廷府销售却十分惨淡,已售套数只有3套,未售套数有93套。
值得一提的是,粤泰股份在2018年年报中提到,广州公司的荣廷府项目全年签约面积4381.16平方米,签约成交额2.93亿元,全年实现结转销售收入1.79亿元。可是在2018年,荣廷府项目还没有拿到预售证,难道又是私自收取预付款的行为吗?
大幅出售旗下资产,对ST粤泰的债务压力虽然有所缓解,但其背后的压力仍然巨大。

多重困局之下,债务沉疴最终还是压垮了城启系。多个债主要求对其股权司法拍卖,终致城启系爆雷,走上被破产清算的不归路。
2016年,60岁的杨树坪还表示“摔了一跤,腿断了,但只要命还在,60岁了还是能重新起步。”
如今,65岁的他再次遭遇沉重打击,其手头仅剩西藏棕枫这颗星星之火,还有希望再次翻盘吗?
文章内容仅供参考,不构成投资建议,投资者据此操作风险自负。转载请注明出处:天府财经网