2月13日,恒大正式实施全国所有楼盘网上购房,提供网上VR看房、网上选房、网上认购等一站式服务,并为消费者奉送最低价购买、无理由退房、多重购房优惠等多重权益,把疫情对购房者和房企的影响降至最小。
各项钜惠的背后,是恒大不断探索、主动创新的营销模式,也彰显了其高品质、高性价比产品所带来的强大底气,更预示了其将引领行业变革的颠覆性意义。

没有中间商赚差价 多重特惠让利
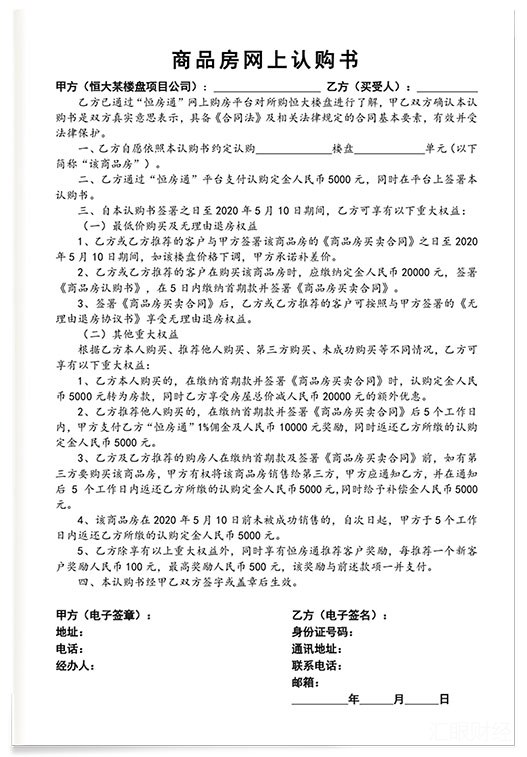
近期,不少房企加入网上购房阵营,但多数都选择联手房天下、贝壳、安居客等第三方平台进行服务。相较于此,恒大直接跳过第三方平台,在自有平台“恒房通”上进行销售,真正实现“没有中间商赚差价”,最大幅度让利于民。
针对客户自购、推荐他人购买、第三方购买、未成功购买、推荐新客户等不同情况,恒大推出相应权益:客户自购,5000元定金直接转为房款,额外享受房屋总价减2万元优惠;推荐他人购买,可获得“恒房通”1%佣金及1万元奖励,同时返还定金;第三方购买,恒大返还定金的同时给予5000补偿金;如预定的房源5月10日前未被成功销售的,定金将于5个工作日内返还;恒房通推荐奖励,每推荐1个新客户奖励100元,最高奖励500元。
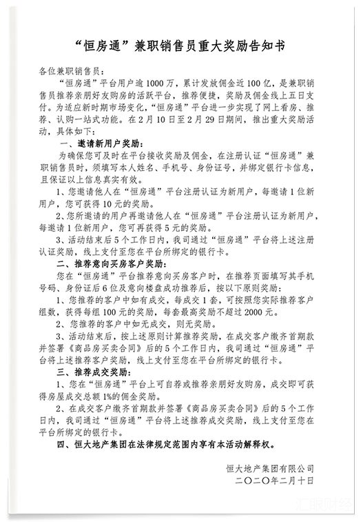
另外,恒大此次还有专门针对兼职销售员的激励政策,兼职销售员通过邀请好友注册赚取奖金,每邀请一位新用户在“恒房通”平台注册认证,就能获得10元的奖励;所邀请的朋友再邀请其他人在“恒房通”平台注册认证,还可获得5元的奖励。同时,兼职销售员在“恒房通”平台推荐意向买房客户后,如果成交1套,就能按照实际推荐客户组数,获得每组100元的奖励,每套最高奖励不超过2000元,如果成交两套就能获得最高4000元推荐奖励,以此类推。可以说,无论你以什么角色、在哪个环节参与了此次恒大“网上购房”,都有不小的福利触手可及。

高性价比产品就是“定心丸”
除真金白银的五重特惠和奖励外,恒大多年来坚持打造的高品质、高性价比产品,使其得以在疫情蔓延的当下,敢于提供“无理由退房”和长达88天的最低价锁定期,这两颗“定心丸”,将让顾客真正实现安心购房。
“最低价购房”是指,即日起至2月29日,顾客只需在“恒房通”平台线上缴纳5000元定金并签署《商品房网上认购书》,即可预定房源。自签署《商品房买卖合同》之日起至5月10日,享有最低价购房权益,如购买楼盘价格下调,可获补差价,稳赚不赔。
“无理由退房”是指,自签署《商品房买卖合同》及《无理由退房协议书》之日起,至办理入住手续的任何时间,均可享有无理由退房权利,进一步免除广大消费者的后顾之忧。

颠覆性创新 重构行业销售模式
疫情对房地产销售带来的负面影响还在持续,如何破解这一局面,是所有房企的头等大事。
恒大此次出台的线上购房“组合拳”,不仅充分考虑客户购房需求,更大胆创新了营销举措,实现了购房者和企业双赢,使购房者被迫中断的购房行为得以继续,企业也能有效缓解线下销售暂停之困,堪称中国地产营销的新革命。
恒大此举颇受好评。业内人士认为,恒大率先将主战场转至线上的革命性创举颠覆了传统营销思维,相信恒大能在实际销售中获益不浅;另一方面,恒大的创新营销模式,为整个行业带来巨大变革,将能启发广大房企并获得追随。
作为在多个领域同时发力的顶级民企,恒大在创新之路上屡有惊人之举。实际上,尽管目前的经济环境不容乐观,但只要每个优秀的企业都能不断创新,颠覆自我,就有可能找到出路,实现逆袭。
文章内容仅供参考,不构成投资建议,投资者据此操作风险自负。转载请注明出处:天府财经网


