入金汇率与现汇买入价
入金汇率是客户选择外汇交易平台的重要指标之一,以下是查询汇总的9家外汇交易商在同一时段的入金汇率与中国银行的现汇买入价对比:

入金汇率越低对用户越有利。在9家平台中,FXTM富拓、EightCap澳洲易汇平台的入金汇率最为优惠,其次是IC MARkets和VT Markets平台。(注:FXTM富拓入金通道现改为本地银行转账,故在入金汇率方面稍占优势。)
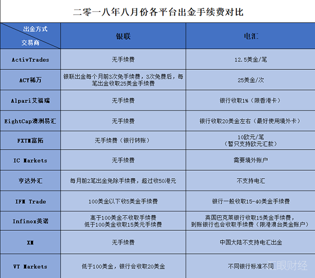
出金手续费是广大网友非常关心的,也是选择外汇交易平台的重要指标之一,以下是参与评测的11家外汇交易商出金手续费情况:

我们选用常见的银联和电汇的出金方式进行出金手续费对比。在银联出金方面:ActivTrades、Alpari艾福瑞、EightCap澳洲易汇、FXTM富拓、IC Markets和XM平台无手续费。电汇方面:各平台都有一定的标准,会收取一定量的手续费且限定卡种。
文章内容仅供参考,不构成投资建议,投资者据此操作风险自负。转载请注明出处:天府财经网