来源:胡说有理
近日,ST维维(600300)全资子公司维维乳业有限公司被曝公然欺骗学校、家长和孩子,将未取得相关生产供应资质的酸奶送入小学生口中。
此事被楚天全媒体曝光后,胡说有理查询发现,在学生奶问题上,维维乳业并不是第一次出问题了,而如此公然欺骗孩子,行业内怕是闻所未闻,那么试问:到底是谁给维维乳业开了“违规通行证”?
无资质学生酸奶进校园
据楚天全媒体报道,11月17日,记者陆续接到黄陂区盘龙城第一小学、新洲区邾城街第六小学等多位学生家长反映,当地校园供应的维维酸牛奶包装盒上印制了“中国学生饮用奶”和专用“学”字标志,是否正规?

胡说有理从媒体公布的产品包装看,标称“维维天原生态”的酸牛奶,产品外包装上印有学生饮用奶专用标识和字样。无论是否有试点资质,这已经不符合上述相关规定。
仔细再看,该酸奶产品委托制造商是武汉维维乳业有限公司,其学生酸奶注册文号是以“SMC”开头的,而非“SMCP”开头。
很显然,维维这款学生酸牛乳产品,并没有获得试点产品注册文号,但其却公然在产品上标注“学生奶”字样,误导学校,误导家长。
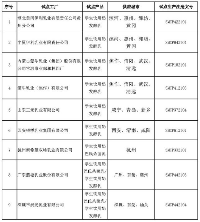
胡说有理从国家学生饮用奶计划官网的公告了解到,截至目前,获得学生饮用奶试点产品生产供应资格的工厂只有30家,除去福建长富乳品有限公司、新希望双喜乳业(苏州)有限公司2家公司试点产品为“学生饮用奶巴氏杀菌乳”外,其他28家工厂均有学生奶发酵乳试点资质,包括伊利、蒙牛、三元、君乐宝、永盛乳业、新希望乳业、花花牛、风行乳业、燕塘、银桥、光明、卫岗、美丽健等10多家企业。维维乳业并不在试点产品生产供应名单之列。
以下为按照审批时间,获得新增学生奶品类生产供应试点资质的5批企业名单:





谁放行了假冒学生奶进校园?
维维学生奶并非第一次被曝光问题。
2020年7月2日,新疆维吾尔自治区市监局发布食品安全监督抽检信息通告(2020年第17期)显示,标称生产企业新疆维维天山雪乳业有限公司生产的“维维”牌学生饮用奶纯牛奶(生产日期:2020.1.28;规格型号200ml/盒),经检验发现,其中非脂乳固体不符合食品安全国家标准规定,标准值为≥8.1g/100g,初检结果为7.6g/100g。
该公司对检验结果提出异议,并申请复检;经乌鲁木齐市海关技术中心复检后,检验结果为7.5G/100g维持初检结论。
企查查显示,新疆维维天山雪乳业有限公司与此次假冒学生酸奶生产企业武汉维维乳业有限公司一样,都是维维乳业有限公司全资子公司,而维维乳业又由ST维维全资控股。
2017年,中国奶业协会就发布了一系列学生奶团体标准,包括“中国学生饮用奶标志”标准、“奶源基地管理规范”标准、“生牛乳”标准、“纯牛奶”标准、“灭菌调制乳”标准。
学生奶要严于国家标准。比如对于原奶的要求,国标中对生牛乳中的嗜冷菌、耐热芽孢菌、体细胞含量均无要求,但学生饮用奶规定其相关指标含量分别不得超过1万CFU/mL、100CFU/mL、40万个/mL。
对于标准更为严苛的学生奶,维维乳业在质量出问题后,不仅未能深刻反思,反而变本加厉,公然假冒试点学生奶产品资质,使得无资质产品堂而皇之进入了校园,那么接下来问题就来了:
首先,维维乳业为何有如此胆量公然造假?无资质的产品是否达到了学生奶的基本要求?
其次,如此视学生奶为儿戏的企业,其此前拿到的以“SMC”开头的学生奶资质是否应该取缔?
还有,到底是谁,批准了无资质产品进入了校园?











