
天府财经获悉,刚刚,比特大陆联合创始人詹克团发布《严正声明》,称近期有人使用比特大陆已作废失效的原公章,假冒比特大陆名义意图误导社会公众。

他称,编号为1101081651178的公章为比特大陆唯一合法有效的公章;编号为1101070056574的比特大陆原公章已经登报声明作废,依法失效。作废公章不能代表比特大陆,任何人非法使用作废公章均需承担法律责任。
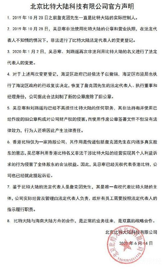
詹克团另附一份《比特大陆科技有限公司官方声明》称,2019年10月28日之前,詹克团一直是公司实控人,当日,吴忌寒非法使用比特大陆的公章和营业执照,在法定代表人不知情的情况下,非法进行了公司法定代表人变更登记;2020年1月2日,吴忌寒、刘路遥再次非法利用比特大陆的名义进行了法定代表人变更。

对于上述两次变更登记,北京海淀区政府已经依法予以撤销,海淀区市监局也执行了海淀区政府的复议决定,恢复了詹克团的法定代表人、执行董事和经理身份,公司据此合法刻制了新的公章,废除了旧公章。
吴忌寒、刘路遥均已不再担任比特大陆任何职务,其非法持有并使用已经作废的旧公章构成对公司财产的侵害,而使用作废公章签署的文件不但没有法律效力,行为人还将因此产生法律责任。
吴忌寒利用香港比特名义非法干涉比特大陆经营实现其个人利益诉求的行为,侵害了全体股东的合法权益。因此,吴忌寒已经无权代表香港比特,公司也已经就此提起诉讼。
鉴于比特大陆的法定代表人是詹克团,其是唯一有权代表比特大陆的主体,公司实际经营及管理由法定代表人负责,故所有员工需要按照法定代表人的指示履行职责。
天府财经曾报道,就在6月17日,曾经同为三大矿机厂商的亿邦国际已经更新了IPO招股书,确定了发行价格区间和募资区间,意味着离正式上市已经不远,而嘉楠科技早于去年11月登陆纳斯达克。比特大陆则自去年10月以来,随着“兄弟阋于墙”估值蒸发七成。
天府财经注意到,在胡润排行榜最新的中国民营芯片设计企业,比特大陆估值300亿排名第七。2018年比特大陆申请上市时估值为145亿美金,约为1000亿人民币。