四川省区块链相关政策动态汇总(持续更新中)

抢抓成渝地区双城经济圈建设等重大发展机遇,加快区块链产业的重大项目布局。

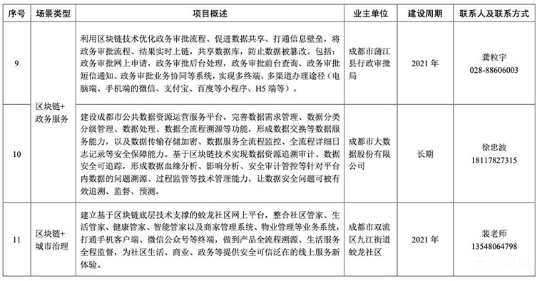
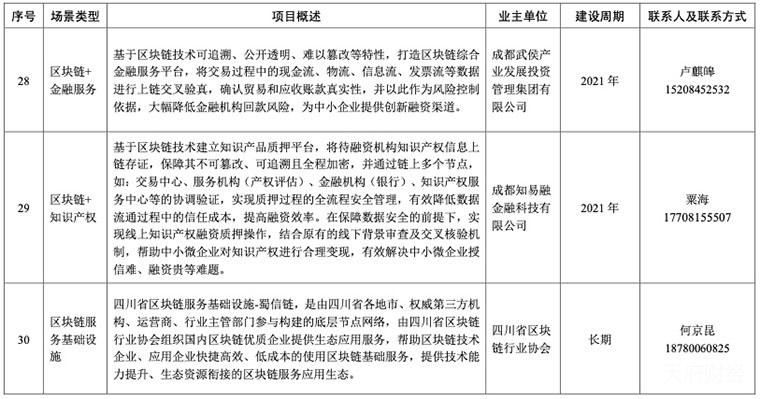
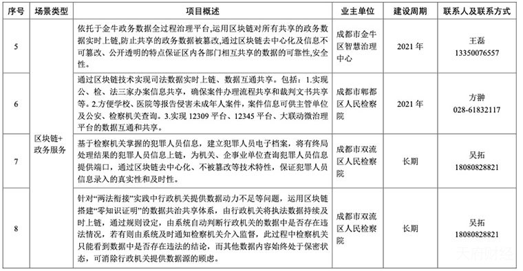
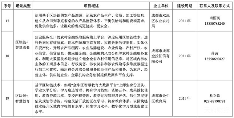
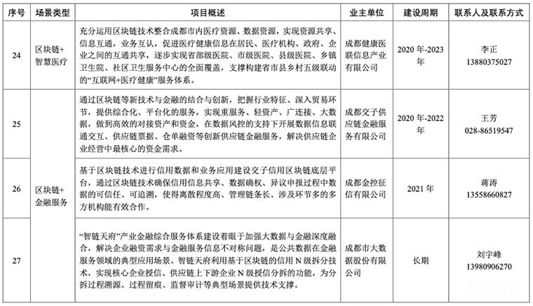
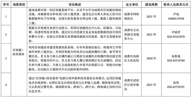
10月29日,《成都市区块链应用场景供给项目清单》发布

为深入推动《行动计划》落地落实,市新经济委收集编制了首批成都市区块链应用场景供给项目清单,涉及政务服务、城市治理、金融服务等领域30个项目。

四川省区块链相关政策动态汇总(持续更新中)
四川省区块链相关政策动态汇总(持续更新中)
四川省区块链相关政策动态汇总(持续更新中)
四川省区块链相关政策动态汇总(持续更新中)
四川省区块链相关政策动态汇总(持续更新中)
四川省区块链相关政策动态汇总(持续更新中)
四川省区块链相关政策动态汇总(持续更新中)
四川省区块链相关政策动态汇总(持续更新中)

天府财经网原创文章,内容仅供参考,不构成投资建议,投资者据此操作风险自负。如需转载,请注明出处:天府财经网

(4)
当游戏遇上NFT,是鸡肋还是“鸡腿”?
上一篇 2021-03-22 11:19
云南版“链十条”:加快建设算力平台等,支持高校开设区块链课程
下一篇 2021-04-02 18:36

相关推荐

  • 成都链安:币安链遭攻击涉及金额初步估计约8.5亿美元

    Metatrend获悉,成都链安10月8日发文表示,BNB Chtoken Hub)遭遇黑客攻击涉及金额较为庞大,并且涉及多个链之间的跨链,根据该团队的整理与追踪,目前整理出7.1亿美元是token Hub在进行跨链交易验证时,使用了一个特殊的预编译合约用于验证IAVL树。而该实现方式存在漏洞,该漏洞可能允许攻击者伪造任意消息。 1)攻击者先选取一个提交成功的区块的哈希值(指定块:110217401) 2)然后构造一个攻击载荷,作为验证IAVL树上的叶子节点 3)在IAVL树上添加一个任意的新叶子节点 4)同时,添加一个空白内部节点以满足实现证明 5)调整第3步中添加的叶子节点,使得计算的根哈希等于第1步中选取的提交成功的正确根哈希 6)最终构造出该特定区块(110217401)的提款证明 成都链安指出,以往的跨链桥攻击通过线下漏洞或者是私钥泄露等方式的攻击较多,本次攻击通过的构造特定的根哈希来构造出特定区块的提款证明,从而使攻击成立,攻击难度比较大,并且数额较以往来说也比较高。 目前,BNB Chain网络目前已恢复出块。成都链安安全团队监测显示,重启之后,当前BSC节点程序通过黑名单与暂停iavlMerkleProofValidate功能的方式阻止被盗资金流动与潜在的攻击。

    2022-10-08
    5.1K
  • 16部门发布179个区块链创新应用试点名单,涉16个“区块链+”特色领域

    1月30日,中央网信办官网发布《中央网信办等十六部门联合公布国家能源、区块链+政务服务/政务数据共享、区块链+法治、区块链+税务服务、区块链+审判、区块链+检察、区块链+版权、区块链+民政、区块链+人社、区块链+教育、区块链+卫生健康、区块链+贸易金融、区块链+风控管理、区块链+股权市场、区块链+跨境金融16个行业的164个特色领域试点单位。 天府财经网注意到,其中涉及南钢股份(600282)、欣旺达(300207)、航天信息(600271.SH)、威胜信息(688100.SH)、东方明珠(600637.SH)、中国电建(601669.SH)、中国财险(02328.HK)等京东科技信息技术有限公司 9、航天信息 10、上汽通用五菱汽车股份有限公司 11、国投(福建福州)城市资源循环利用有限公司 12、中国钢研科技集团有限公司 13、华米交易中心申报 7、南京市,中国华能集团有限公司申报 8、山东省滨州市,国网山东省电力公司申报 9、长沙市,威胜信息申报 10、中国海洋石油集团有限公司,本公司申报 11、北京市,北京市燃气集团有限责任公司申报 (三)区块链+政务服务、区块链+政务数据共享 1、北京市,市政务服务管理局申报 2、湖南省,省政府发展研究中心申报 3、河北省,省政务服务管理办公室申报 4、上海市,市人民政府办公厅(市大数据中心)申报 5、四川省,省大数据中心申报 6、国务院办公厅电子政务办公室,本单位申报 7、广西壮族自治区,自治区信息中心申报 8、辽宁省,省大数据管理中心(省信息中心)申报 9、江西省,省信息中心申报 10、浙江省,省大数据发展管理局申报 11、江苏省,省大数据管理中心申报 12、广东省,省政务服务数据管理局申报 13、新疆生产建设兵团,兵团政务服务中心申报 (四)区块链+法治,本级司法局/司法厅申报 1、北京市 2、内蒙古自治区 3、黑龙江省 4…

    2022-01-30
    5.6K
  • 四川这一重磅名单涉及10多家上市公司 成都链安为唯一区块链企业

    天府财经网消息,近日,四川省科技厅公示2021年第一批拟认定省级工程技术研究中心名单,38家机构上榜,涵盖高校、IPO企业、专精特新企业等,其中成都链安是唯一一家上榜的区块链企业。 具体名单如下(备注信息来自企查查,由天府财经网备注): 1、四川省大中型曲轴工程技术研究中心,依托单位:中车资阳机车有限公司(中国中车601766.SH累计持股98%) 2、四川省河湖保护与管理工程技术研究中心,依托单位:四川大学 3、四川省数字会议工程技术研究中心,依托单位:中科信息(300678.SZ) 4、四川省柔性电缆工程技术研究中心,依托单位:四川川东电缆有限责任公司(省级专精特新小巨人企业) 5、四川省公路生态环境工程技术研究中心,依托单位:四川省公路规划勘察设计研究院有限公司 6、四川省缓控释专用生态肥工程技术研究中心,依托单位:台沃科技集团股份有限公司(专精特新企业,锂电材料前驱体工程技术研究中心,依托单位:宜宾光原锂电材料有限公司 11、四川省航空物流工程技术研究中心,,依托单位:民航成都物流技术有限公司 12、四川省真空测量工程技术研究中心,依托单位:国光电气(688776.SH,国家级专精特新小巨人企业) 13、四川省卫星通导遥一体化应用工程技术研究中心,依托单位:中电科蓉威电子技术有限公司 14、四川省新三板已摘牌) 16、四川省高端精密电磁继电器研发制造工程技术研究中心,依托单位:四川宏发电声有限公司 17、四川省林业和草原生态环境监测工程技术研究中心,依托单位:四川省林业和草原调查规划院(四川省林业和草原生态环境监测中心) 18、四川省特种炭石墨材料工程技术研究中心,依托单位:自贡东新电碳有限责任公司 19、四川省交通土建材料工程技术研究中心,依托单位:西南交通大学 20、四川省数据安全与隐私保护工程技术研究中心,依托单位:电子科技大学 21、四川省通信智能网络工程技…

    2021-11-18
    6.3K
  • 独家|高子扬退出成都链安股东名单 此前被曝挪用警方破获的赃款炒币爆仓

    独家|高子扬退出成都链安股东名单 此前被曝挪用警方破获的赃款炒币爆仓独家|高子扬退出成都链安股东名单 此前被曝挪用警方破获的赃款炒币爆仓独家|高子扬退出成都链安股东名单 此前被曝挪用警方破获的赃款炒币爆仓独家|高子扬退出成都链安股东名单 此前被曝挪用警方破获的赃款炒币爆仓

    天府财经网获悉,近日,数字货币做空爆仓后被警方拘留。 据报道,2020年11月交易所涉及传销被经侦调查,主要负责人熊兵兵等被刑事拘留。查获价值近3亿元的非法区块链安全公司保管。后来经侦前往该公司清账时,发现近3亿的数字资产不翼而飞。经调查,这笔资金被该公司CMO高某利用职务便利非法挪用。 当时,成都链安创始人、CEO杨霞曾在矿机销售生意。 公开信息显示,高子扬自2012年起接触区块链技术,曾发起西班牙比特币论坛,并参与多个项目的投资孵化管理,系United Labs投资联盟成员。2020年11月,高子扬以“链安科技联合创始人、CMO”身份入选2020胡润Under 30s创业领袖企业科技行业榜单。

    2021-10-20 区块链
    26.9K
  • 蚂蚁链携手奇瑞推出“车链通” 预计年内覆盖上万台新能源商用车

    天府财经网讯,5月6日,区块链等技术在新AIoT技术,推出“车链通”技术,通过在奇瑞商用车“车规级”芯片中嵌入深度优化的区块链模块,让每个设备产生的车辆、行车、电池等数据在加密后流转在区块链上,在保护隐私的前提下保证源头数据安全可信,不可篡改且不被滥用。 由此,奇瑞商用车通过可信车数据加密上链,实现了产业链的信息互信,在整车厂、车辆运营平台等各方搭建一个互信的行业协作网络。 通过数字化提高经营效率,不仅可以帮助降低司机小哥的购车、用车门槛,还可以链接金融、保险、二手车交易等后市场服务,激活整个产业生态,更可以推进动力电池梯次利用,从而提升整体设备生态循环效率。 据了解,从研发到落地,蚂蚁链“车链通”技术解决了资源、耗时和成本等多种问题,让车辆终端数据可信上链变得简单。 在不增加硬件成本的前提下,蚂蚁链技术团队把核心模块的耗时优化在100-200ms内;RAM存储空间从上百KB直接压缩到1.5KB,在几乎不增加功耗的情况下,扛住了上百种的工况压测和实际路测。 蚂蚁链方面表示,预计今年这一技术将服务超万台

    2021-05-06
    5.5K

发表回复

您的邮箱地址不会被公开。 必填项已用 * 标注

÷ three = one
Powered by MathCaptcha

目录